社区论坛
社区活动
精华内容
付费帖子
社区版块
知识库
政策库
洞见集
深度解读
实战经验
案例分析
数据集
数据资源
多维表格
工具集
网址导航
技术曲线
教程集
内容变现
进阶玩法
常见问题
熵减榜
熵减岛智库
登录签到榜
发布
发布帖子
发布文章
创建话题
创建版块
开通会员
开通黄金会员
①全站资源折扣购买
②部分内容免费阅读
③支持发布付费内容
④分成比例达到90%
⑤优质内容免费推广
⑥独享浏览需求大厅
⑦专属黄金会员标识
⑧可发起沙龙等活动
开通黄金会员
开通会员 尊享会员权益
登录
注册
找回密码
快速登录
微信登录
社区论坛
社区活动
精华内容
付费帖子
社区版块
知识库
政策库
洞见集
深度解读
实战经验
案例分析
数据集
数据资源
多维表格
工具集
网址导航
技术曲线
教程集
内容变现
进阶玩法
常见问题
熵减榜
熵减岛智库
登录签到榜
开通会员 尊享会员权益
登录
注册
找回密码
快速登录
微信登录
20
分享
QQ空间
微博
QQ好友
海报分享
复制链接
首页
社区论坛
零碳工厂
正文
精
国家绿色工厂申报流程图及简化版(省级参考)
绿企无忧
1个月前更新
673
50
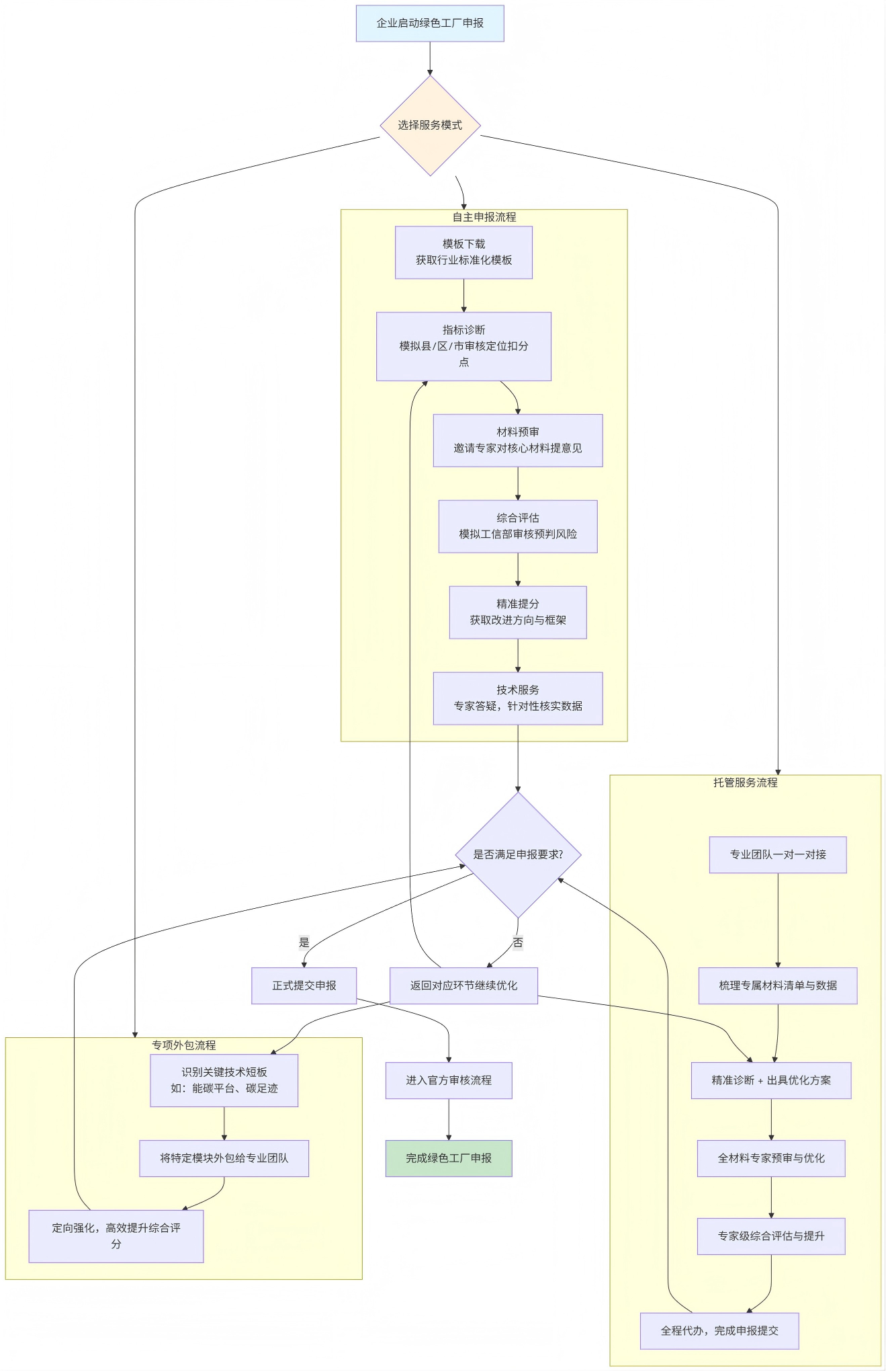
一、国家绿色工厂申报流程图
二、国家绿色工厂申报流程图(简化版)
绿色工厂
合规
请登录后发表评论
登录
注册
微信登录
回复
50
只看作者
最新
最热
暴躁的雷电
0
绿萝
0
绿企无忧
作者
版主
0
绿企无忧
作者
版主
0
绿企无忧
作者
版主
0
暴躁的雷电
0
向日葵果果
0
绿企无忧
作者
版主
0
绿企无忧
作者
版主
0
向日葵果果
0
奇奇
0
血衣鬼
0
绿企无忧
作者
版主
0
绿企无忧
作者
版主
0
玻璃幕墙
0
绿企无忧
作者
版主
0
绿企无忧
作者
版主
0
玻璃幕墙
0
气候风险分析师
0
绿企无忧
作者
版主
0
绿企无忧
作者
版主
0
The Lantern Maker
0
绿企无忧
作者
版主
0
绯红之瞳
0
摄影猎人
0
绿企无忧
作者
版主
0
绿企无忧
作者
版主
0
绯红之瞳
0
绿企无忧
作者
版主
0
绯红之瞳
0
发现
作者
绿企无忧
关注
23
1
73
17
2334
https://www.lqwy.cn - 绿色工厂一站式服务平台
绿色工厂新标准、新政策和申报新要求交流贴
主流双碳行业智能体平台
零碳工厂六大建设路径技术储备
关于开展2026年湖南省零碳园区建设申报工作的通知(附建设方案模版和申报表)
关于开展2026年湖南省零碳工厂建设申报工作的通知(附建设方案模版和申报表)
零碳园区讲解视频
61人已关注
分享
创建新版块
零碳工厂
一起来聊聊绿色工厂和零碳工厂
发布
关注
帖子
101
互动
544
阅读
6492
猜你喜欢
热门
问答
投票PK
发布文章
创建话题
创建版块
发布帖子
在手机上浏览此页面
登录
没有账号?立即注册
手机号
验证码
发送验证码
记住登录
账号密码登录
登录
用户名/手机号/邮箱
登录密码
记住登录
找回密码
|
免密登录
登录
社交账号登录
微信登录
注册
已有账号,立即登录
设置用户名
手机号
验证码
发送验证码
设置密码
注册
扫码登录
使用
其它方式登录
或
注册
扫码登录