在可持续发展日益成为全球共识的今天,企业的绿色低碳转型不仅是责任,更是面向未来的核心竞争力。然而,如何系统、规范地披露自身的绿色实践,并向各界传递可信的承诺与进展,最终写出一份出色的《绿色低碳专项报告》,成为许多企业面临的现实课题。
不知道大家是否有这样的疑问,如何科学衡量企业绿色低碳发展报告的质量呢?
2009年11月,中国社科院钟宏武、张蒽团队发布了我国第一本企业社会责任报告编写指南——《中国企业社会责任报告编写指南(CASS-CSR1.0)》,构建了接轨国际、符合国情的企业社会责任信息披露体系,为中国企业提供了本土工具书,这也是国内首个绿色低碳发展报告评级标准的由来。2010年3月,时任国务院国资委研究局局长彭华岗先生领导业内专家制定我国第一份社会责任报告评价标准——《中国企业社会责任报告评级标准(2010)》,组建“中国企业社会责任报告评级专家委员会”,负责对企业社会责任报告进行评级。此后,报告评级标准经过了十多次修订,从CASS-CSR 1.0到CASS-ESG 6.0,不断更新最新披露要求。
评级专家委员会明确表示,将坚定执行评级标准动态更新机制,始终坚持“科学、公正、开放”的原则,携手社会各界共同推动中国企业持续提升可持续信息披露水平和管理水平,助力中国企业不断以更高标准履行社会责任。
说完这些,再来讲讲一个很多朋友关注的问题:
既然企业发布《绿色低碳发展报告》需要专委会进行评级,那具体该怎么做呢,评级的步骤是什么呢?
先别急,大家请看下面这张图

结合该图,我来帮助大家梳理绿色低碳发展报告评级的完整流程。
1、企业至少在报告发布前7个工作日向评级专家委员会秘书处提出报告评级申请,并与秘书处所在法人机构签订报告评级协议(仅接受参评企业与秘书处签订协议,不接受中介机构代为签订),企业需承诺将评级报告附于企业绿色低碳发展报告中。
2、由评级专家委员会遴选评级专家候选人,并委托秘书处协调专家开展评级工作。
3、评级秘书处组织开展报告编制过程的规范性评估。对于首次参与报告评级的企业,由秘书处通过线下或线上访谈的方式与企业报告编制负责人沟通,完成“企业绿色低碳发展报告过程性评估资料确认书”(简称“过程性评估资料确认书”),双方签字确认。对于已经连续两年及以上参与报告评级的企业,考虑到报告编制管理的延续性,秘书处发送“过程性评估资料确认书”供企业自填,企业将确认书及证明材料交由评级专家审核,双方签字确认。
4、秘书处将“过程性评估资料确认书”及企业绿色低碳发展报告定稿提交给评级专家。若绿色低碳发展报告进行了排版设计,应提交设计稿。评级阶段若报告设计稿有更新,企业需及时联系秘书处,提交最新版。
5、评级专家小组根据评级标准对企业绿色低碳发展报告进行打分。
6、评级小组组长综合意见形成评级报告,审阅后提交评级专家委员会副主席审签。
7、评级事务联络人将评级报告发送给企业,与企业进行后续沟通。
这张图的逻辑很严谨,各个环节环环相扣,让人看后一目了然。
该图出自中国企业社会责任报告评级专委会最新发布的《中国企业绿色低碳发展报告评级标准(2026)》。
这份标准围绕过程性、实质性、完整性、平衡性、可比性、可读性、创新性七大维度,详细规定了评级的机构、依据、完整流程以及评级报告的形式与使用方式。通过这一标准化的评价体系,不仅能够帮助企业以评促管理,防范信息披露风险,还能增强报告的公信力,助力企业塑造绿色品牌形象并吸引负责任投资,非常推荐想要系统学习企业ESG信息披露实践的朋友下载阅读!
如果大家想要获取这份评级标准,需要在标题下方点击“立即购买”,支付一个积分,然后刷新页面,即可在本贴最下方获取原文件。
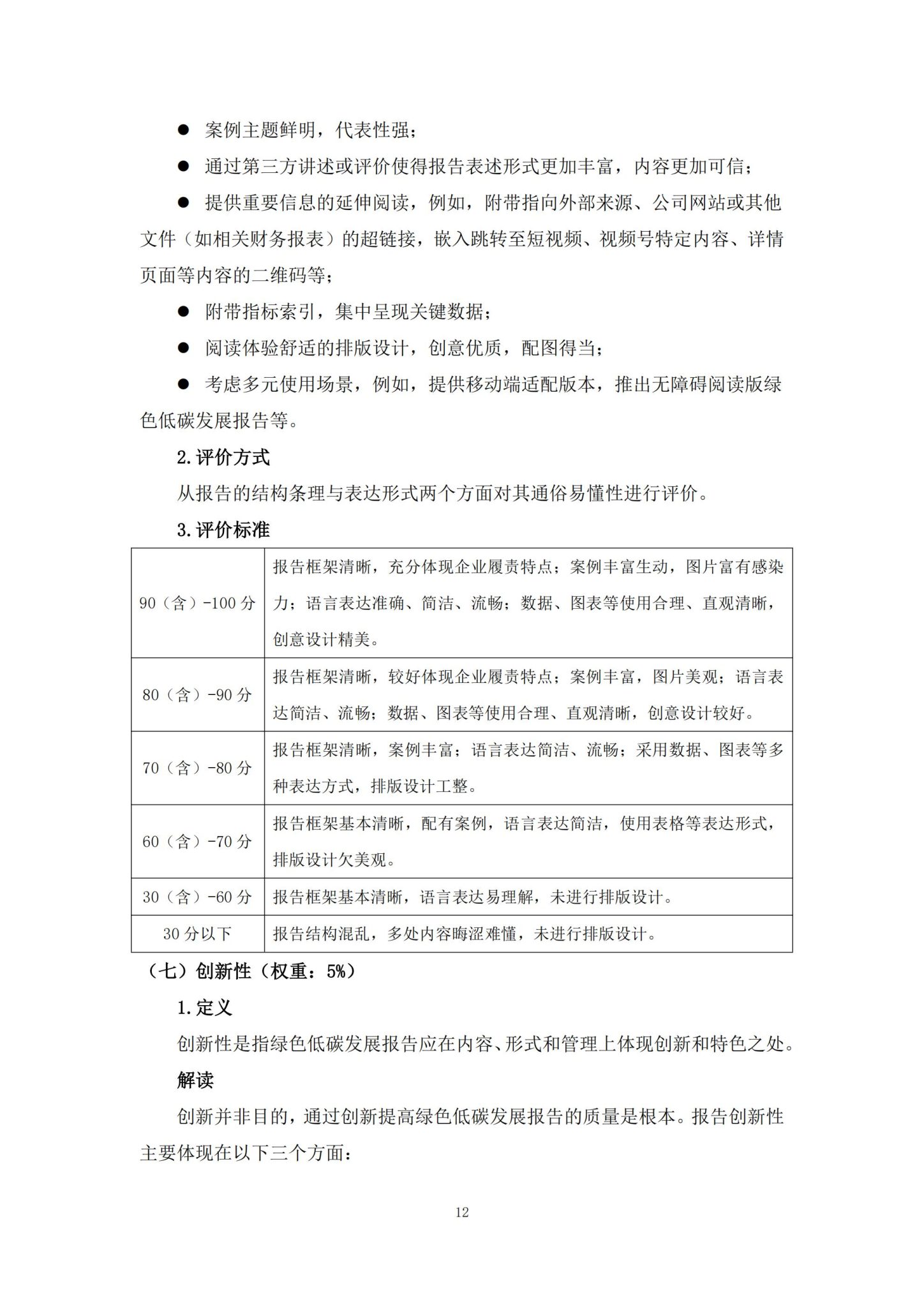
评级标准部分内容如下:
_05-1448x2048.jpg)
_06-1448x2048.jpg)
_07-1448x2048.jpg)
_10-1448x2048.jpg)
_15-1448x2048.jpg)
_17-1448x2048.jpg)
_21-1448x2048.jpg)





