《ISO14064-1:2018组织层面上温室气体排放与清除量化及报告规范》《GB/T 32151.5-2015温室气体排放核算与报告要求第5部分:钢铁生产企业》《企业温室气体排放核算与报告指南 钢铁行业(CETS—AG—03.01—V01—2024)》,核算确定A钢铁公司温室气体过程及三种碳排放结构分析:
1、确定核算边界
A公司烧结、球团、炼铁、炼钢、轧钢、煤气发电、石灰窑长流程钢铁行业
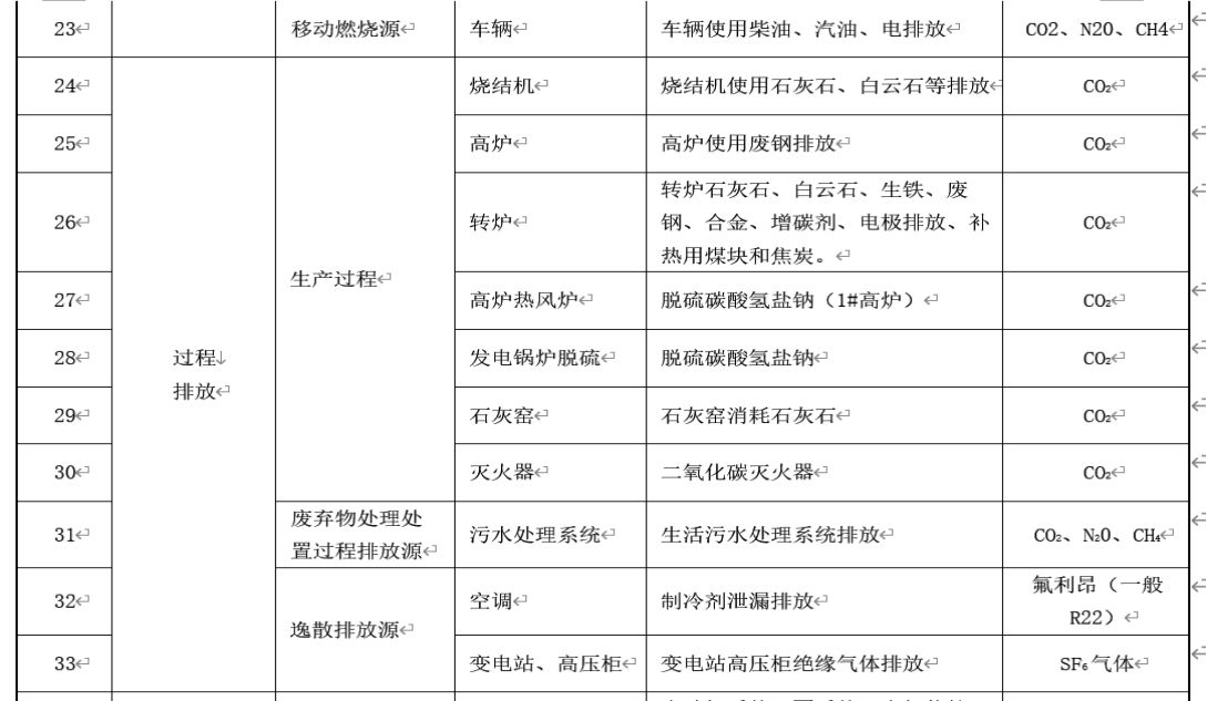
2、按照《ISO14064-1:2018》识别A公司碳排放温室气体排放源,共43项,形成排放源清单如下:




3、按照《ISO14064-1:2018》核算过程
3.1组织使用的产品产生的间接温室气体排放量


3.2运输排放



3.3温室气体排放汇总表

4、三种碳排放结构分析
4.1按照《ISO14064-1:2018》温室气体结构占比(范围1-3)近似LCA

4.2按照《GB/T 32151.5-2015》碳排放结构占比(范围1-2)

4.3按照《CETS—AG—03.01—V01—2024)》组织碳排放占比(钢铁行业履约清缴口径)







