近日,甘肃省发改委、工信厅、能源局发布《甘肃省零碳园区建设方案》提到:
加快工业生产过程以电代燃、以电代气、氢醇替代。加强绿氢、绿氨、绿醇和生物质能、固废衍生燃料等在锅炉、窑炉、回转炉、蒸汽炉等终端的多途径掺烧。鼓励通过“电极锅炉+熔盐/相变储热”“高温热泵+余热升质”等技术实施高耗煤蒸汽煤炭减量替代。转型发展绿氢炼钢、绿电铝材等新型环保工业项目。

2025年4月2日,国家发展改革委等六部门印发《推动热泵行业高质量发展行动方案》的通知,明确提出两大战略:加大热泵推广应用、推动热泵产业提质升级!目标是到2030年,热泵生产制造和技术研发能力不断增强,重点热泵产品能效水平提升20%以上!
热泵行业将迎来新一轮的发展机遇,朋友们千万不要错过。
为了帮助大家理解热泵行业、前景、技术与应用。我找来四份专家院士的PPT,总共141页,欢迎下载学习!

点击顶部“立即购买”,支付9.9元,刷新后即可看到隐藏区域下载地址
1、江院士PPT《热泵助力碳中和》
江院士指出零碳能源结构的特点就是直接以电力形式出现。热泵契合终端用能电气化发展的需求,是电力高效转为热量的最佳途径。
无论是建筑领域,还是工业、农业和其他民用领域,在有合适的低位热源的条件下,使用热泵替代锅炉或者电热炉来提供热能,将大大减少整个国家化石燃料的消耗。
热泵的全面应用,可产生15亿吨CO₂减排效果,占总量的15%。

2、姜培学院士PPT《深度解读CCUS与热泵技术》
对三部分内容进行了深度讲解:
第一,CCUS技术意义:姜院士首先就CCUS技术的概念和产生背景进行了讲解。
第二,二氧化碳地质封存与利用技术:姜院士总结了围绕碳封存潜力、长期安全性、经济可行性等热点开展的科学研究和工程示范工作。
第三,二氧化碳热泵供热与节能降碳技术:姜院士指出热泵将是推动能源结构重构的关键,未来将会向高温、大容量、智能化发展,可再生电力+热泵将会成为碳中和供热制冷的第一手段。

3、姜培学院士PPT《深度解读CCUS与热泵技术》
对四部分内容进行了深度解读:
第一,将热泵的优势与蓄能模块有效组合的供能方式将成为双碳背景下未来能源形式的重要组成部分。
第二,基于热力系统电力化和峰谷差杠杆问题这两个因素,可以考虑将峰谷分时电价与未来智慧能源供热方式结合,以热泵+蓄能作为供能方式,在减少峰谷负荷差、降低峰谷比的同时,减少备用容量,提高电力机组使用效率,提高功率因数。
第三,用电供暖和利用峰谷电价蓄热蓄冷的供热供冷方式是我国未来能源形式的重要利用方式。未来,依托智能电网技术,还将实现热泵蓄能供热供冷智能化变革。
第四,热泵技术的应用主要分为分散式和集中式两种方式。分散式热泵技术可以配套相变蓄能技术,搭建相变蓄能综合供暖供冷系统。集中式热泵技术可利用不同建筑和区域的同时使用率,减小装机负荷和投资,可以利用能源峰谷价差采用蓄能技术降低运行费用。

4、于洁院长PPT《热泵行业助理零碳园区》及演讲全文
由中国节能协会热泵专业委员会主办的“2025中国热泵行业年会暨第十四届国际热泵行业发展高峰论坛”在济南成功召开。会议期间,举办了“ 热泵助力零碳工厂及零碳园区建设论坛 ”。中国质量认证中心处长,双碳研究院院长于洁作《热泵行业助力零碳园区建设》。以下为演讲全文及报告主要内容:
大家好!非常高兴能和大家共同探讨关于《热泵行业助力零碳园区建设》,这样一个热点话题。我的发言共分为四个部分。
首先是零碳园区政策与背景。关于零碳园区和零碳工厂,近两年越来越多的国家政策陆续推出,比如:去年年底,中央经济工作会议首次提出“零碳园区”概念。今年关于零碳园区建设的政策也是层出不穷,比如:2025年1月3日,国务院新闻发布会上,国家发展改革委副主任赵辰昕提出加快建立一批零碳园区、零碳社区、零碳乡村;2025年1月8日,国家发展改革委、财政部发布《关于2025年加大扩围实施大规模设备更新和消费品以旧换新政策的通知》,也特别提到为零碳园区的设施升级提供具体支持和资金保障。另外,各地方在零碳园区和零碳工厂的建设上,也出台了很多文件。
2025政府工作报告中也提到:扎实开展国家碳达峰第二批试点,建立一批零碳园区、零碳工厂。可以看出,建立零碳园区和零碳工厂已经上升到了国家顶层设计层面。可想而知,不论是关于零碳工作,还是热泵行业,未来都是有很多事情可以去做。





2025年6月30号,国家发展改革委、工信部、能源局出台了《关于开展零碳园区建设的通知》。此文件还制定了国家级零碳园区建设指标体系(施行),分为两个板块。一个板块是核心指标,就是单位能耗碳排放,由能源双控转向碳排放双控。目标要求方面,针对单位能耗碳排放,根据不同园区的体量,确定了不同的碳排放值。除此之外,还有一些引导性指标,比如非化石能源消费占比达到90%及以上、园区企业产出产品单位能耗达到或优于二级能耗限额标准、工业固体废弃物综合利用率达到80%及以上,余热/余冷余压/综合利用率达到50%及以上、工业用水的重复利用率达到80%及以上。
关于零碳园区建设的意义,我国有超过2500个省级以上开发区,80%的工业企业集中在园区,园区合计贡献了50%以上的全国工业总产值。在碳排放贡献度方面,我国产业园区碳排放量占全国总排放量的30%以上。因此,作为产业集聚发展的核心单元,园区层面通过协同开展清洁能源替代、能源结构优化、产业布局协同、循环经济推广、能源利用效率提升、碳捕捉封存等手段践行节能降碳绿色环保,是我国工业领域实现绿色发展和环境保护的高效路径,更是我国经济实现高质量发展的内在要求。从经济角度来看,零碳园区在推动我国经济的可持续发展上发挥着不可替代的作用。在环境保护方面,零碳园区的重要性更是显而易见。
在零碳园区的建设过程中,政策和标准也起到了至关重要的作用。这里简单列举了一些各地方近两年对于零碳园区建设的政策和标准。共分为两种类型,第一种是“结果认定型”,也就是从第三方的角度,判断是或者不是零碳园区。第二种是“目标愿景型”,即园区要实现深度减排,达到具备碳中和条件,积极迈向净零目标的园区。各地政策文件的出台考虑后续工作推动的可操作性,目前普遍采用“目标愿景型”概念。





今年3月,国家发展改革委联合工信等多部委发布《推动热泵行业高质量发展行动方案》,提出重点热泵产品能效水平提升20%以上,这些指标也为产业升级和未来高效能提供了支撑保障。
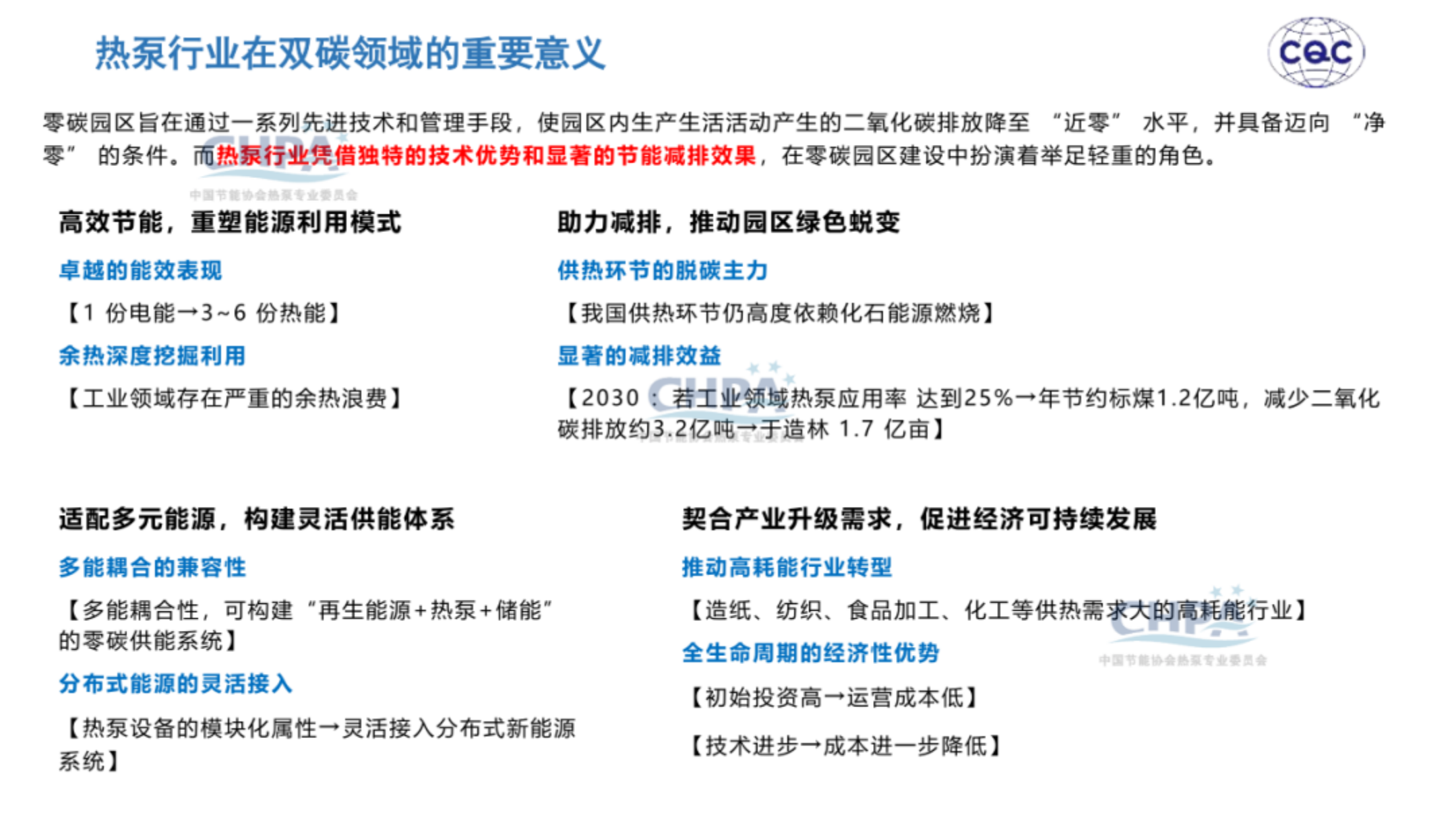
热泵行业凭借独特的技术优势和显著的节能减排效果,在零碳园区建设中扮演着举足轻重的角色。包括:高效节能,重塑能源利用模式;适配多元能源,构建灵活供能体系;助力减排,推动园区绿色蜕变;契合产业升级需求,促进经济可持续发展,热泵行业都是可以发挥很重要的作用。
第二部分是零碳园区评价标准概述。今年3月,由中国质量认证中心牵头编制的团体标准《零碳园区评价技术规范》(T/CECA-G 0344-2025)正式由中国节能协会发布。该标准的制定和发布为园区在规划、建设、运营各环节落实低碳理念提供一套科学且可量化的评价指标体系,系统引导零碳园区的高质量建设,也为第三方机构开展相关评价工作提供了可遵循的准则。其核心内容包括:园区创建要求:提出了零碳园区创建与评价原则、基本要求等,帮助园区在发展规划中明确建设目标与路径 ;评价指标要求:构建了以多维度综合评价为核心的指标体系;创建与评价流程:明确园区准备-实施-评价-改善阶段的步骤和要求。
该标准将零碳园区分成了不同星级,五星以上园区,满足国家发改委“国家级零碳园区建设指标”全部指标要求。当然,此标准是目标愿景型加结果评定型的组合,也需要做一些推动性工作,允许一部分评分达到70-80分或80-90分园区,获得不同的星级。





该标准对零碳园区指标体系也分为两个部分,一部分是基本要求,比如我们平常做的绿色工厂,达到基本合规要求和基本管理要求,就不符合一票否决项。除此之外,还有其他的一些打分项,比如管理体系与激励机制、能源结构与能效水平、产业布局与循环链接、建设运营与设备管理、排放监测与排放量化、减排清楚与抵消措施。其最终还是要推动园区进行自主节能减排。
在不同的评价指标中,每一部分所代表的权重和占分的比重是不一样的,比如产业布局与循环链接、能源结构能效水平升,就占到了45%,如果加上管理机制体系与激励机制,就占到了60%,在零碳园区评价中起到了很重要的作用。其余包括建筑与设备运营管理、排放监测与排放量化,以及减排措施与抵消措施占了大概40%。
现在已经有很多园区采用该标准推动评价工作,下面是我们最近刚刚做的几个案例,包括海尔中德工业园,卡奥斯等,都是7月份发放的认证评价证书。
第三部分是零碳园区建设路径,总结起来有几个部分:一是从供给端优化能源结构,二是从需求端节能和提高能效,包括设备设施、建筑物、运维、绿色低碳供应链等多方面开展节能降碳。除此之外,还包括改进生产工艺,推广负排技术、优化产业布局。
评价一般分为四个部分:一是准备阶段,包括制定零碳园区实施计划,建立内部温室气体管理体系和制度。二是实施阶段,就是去摸清家底,确定温室气体排放的基准线,实施温室气体清楚和(或)抵消,最后是开展评价和持续改进。下面是把这四个步骤进行再展开。
典型做法在这里也列举了几个,一个是用新能源布局的方式,呼应了指标体系中的优化能源结构。


第二个是产业布局和循环链接,包括对余热余压的利用,通过整个循环体系的改造形成“能源供给→生产消费→废弃物再生”这样循环的闭环。
第三是节能,包括管理节能、工艺节能、设备节能。
第四是技术改进和替代,这种就更普遍,新技术也是层出不穷,比如生物质燃料,发电行业的一些超超临界燃煤发电技术、直接还原铁的氢冶炼行业等。
最后一部分是我们应该做哪些事情。其实一个园区要做的事情非常多,因为园区是由很多小单元组成,比如规划方案制定,园区里面一些建筑的评测,温室气体清单,产品碳足迹等,这些工作都在零碳园区涉及的框架里面,大家可以根据自己企业的不同特点进行推动。
另外,中国质量认证中心和中国节能协会,在CQC“双碳”与绿色认证领域也做了很多的工作。
谢谢大家!






没有回复内容