内容概述
为何零碳园区的创建成为当前经济社会发展的重要议题?其对于实现“双碳”目标又将发挥怎样的关键作用?这份61页的《智慧零碳园区解决方案》围绕这些核心问题展开深入分析,为零碳园区的建设提供了系统性指引。
零碳园区的建设需统筹技术创新与商业模式探索。技术层面,综合能源系统通过融合新能源发电、多元储能、碳回收等技术,实现“源网有储”一体化管理,提升能源利用效率;零碳规划、碳中和规划、碳交易规划等技术路径,分别针对不同场景实现碳排放的中和与优化。商业模式上,碳金融、虚拟电厂、碳[交易、合同能源管理等创新模式,为零碳园区的市场化准广提供了动力,例如虚拟电厂通过聚合分布式资源参与电网辅助服务,帮助园区用户获取收益。
内容简介
《智慧零碳园区解决方案》是一份针对产业园区如何实现“双碳”目标的综合指导方案。其核心逻辑在于结合数字化技术与绿色能源技术,通过顶层规划、能源替代、智能管理和机制创新,推动园区从低碳走向零碳。
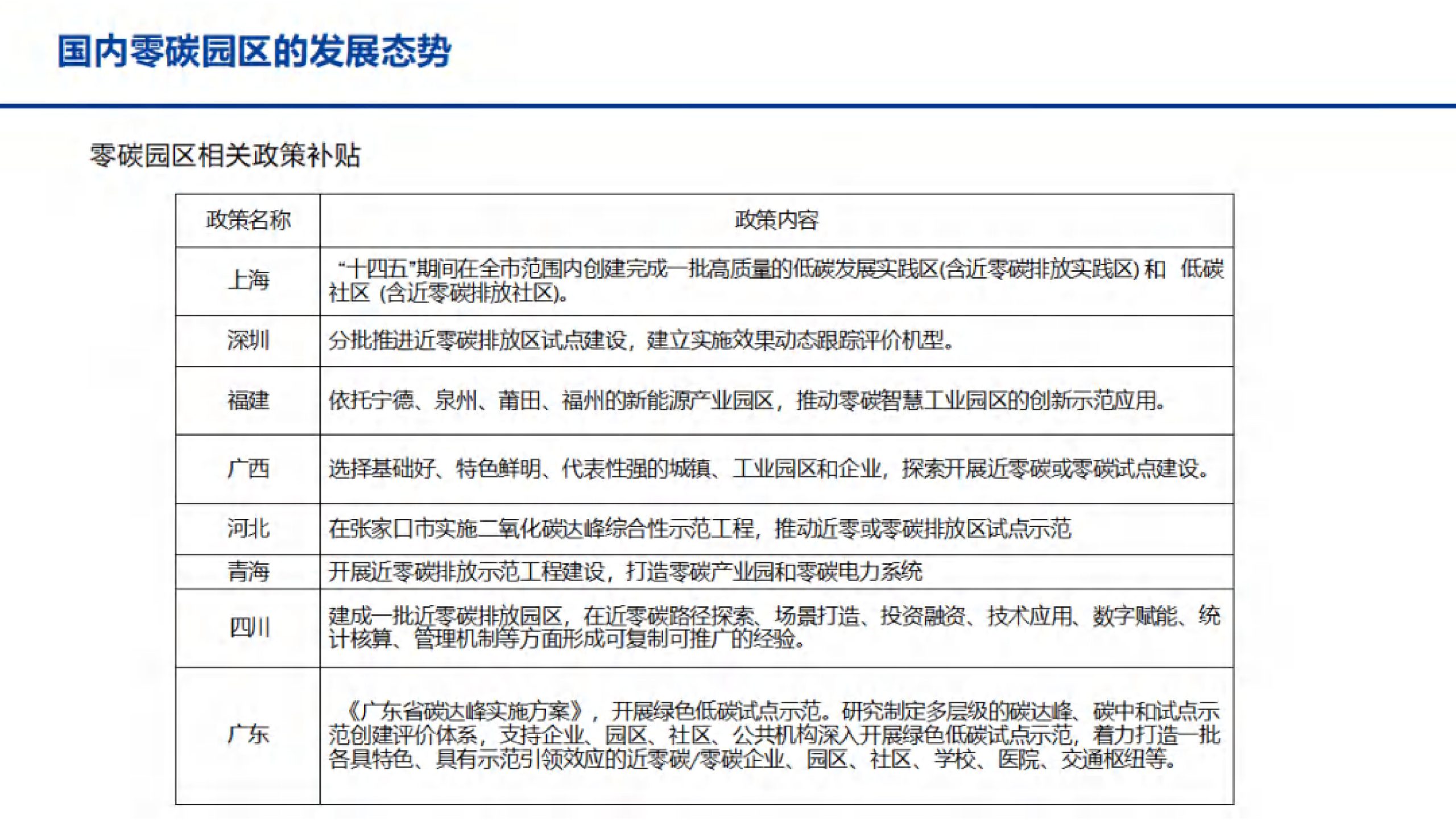
1. 建设背景与意义
-
宏观背景:响应国家“3060”双碳战略(2030碳达峰、2060碳中和)以及全球应对气候变化的《巴黎协定》要求。
-
园区角色:园区是工业发展的主要载体,也是碳排放的重点领域(约占全国碳排放的31%),是实现双碳目标的关键落脚点。
-
现实痛点:传统园区面临能源消费结构单一(依赖化石能源)、能耗数据统计困难、碳排放底数不清、缺乏系统化管理手段等问题。
2. 总体发展策略
方案提出了“数字化赋能 + 绿色化发展”的双轮驱动策略:
-
定义:零碳园区是指在规划、建设、管理、运营全生命周期中,通过节能、减排、固碳、碳汇等措施,实现碳排放与吸收的自我平衡。
-
技术路径:利用物联网、大数据、人工智能、数字孪生等技术,构建“源-网-荷-储”一体化的智慧能源系统。
3. 核心建设路径(四大维度)
方案详细规划了从规划到运营的实施路线图:
-
维度一:能源结构清洁化(源)
-
大力发展分布式光伏、分散式风电,利用浅层地热能等可再生能源。
-
构建多能互补系统,提高绿电使用比例,从源头减少碳排放。
-
-
维度二:基础设施绿色化(建)
-
推广绿色建筑标准,采用节能材料和技术。
-
建设绿色交通体系,布局电动汽车充电桩,鼓励新能源车辆出行。
-
-
维度三:管理运营智慧化(管)
-
建设零碳操作系统:部署智慧能源管理平台(EMS)和碳管理平台。
-
全景监控:实现对园区水、电、气、热等能耗数据的实时采集、监控和分析。
-
碳足迹追踪:对企业和产品的全生命周期碳足迹进行核算和监测,摸清碳家底。
-
-
维度四:碳资产价值化(易)
-
碳交易:协助园区企业参与碳排放权交易,开发自愿减排项目(CCER)。
-
绿色金融:引入绿色信贷、碳资产质押等金融服务,降低企业减排成本。
-
标准认证:对接国际/国内标准(如VCS、GS),获取零碳园区或零碳工厂认证。
-
4. 典型案例与成效
-
方案列举了上海市零碳创建标杆企业(如上海上药中西制药、上海西门子开关等)作为示范案例,展示了通过技术改造和管理优化实现零碳的可行性。
-
预期成效:实现园区能源利用效率大幅提升,碳排放总量显著下降,形成可复制、可推广的零碳园区建设模式。
















完整版下载链接






