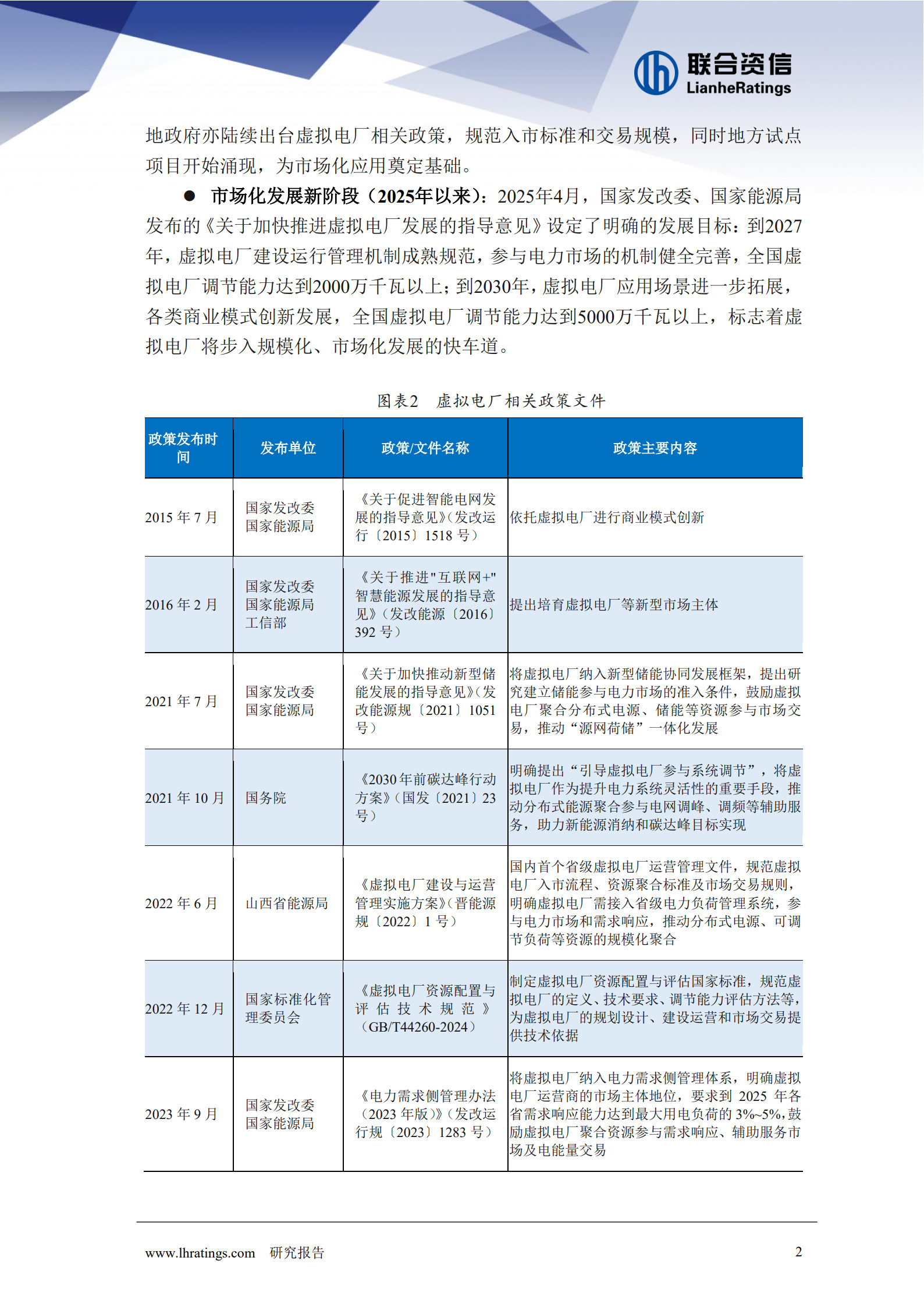
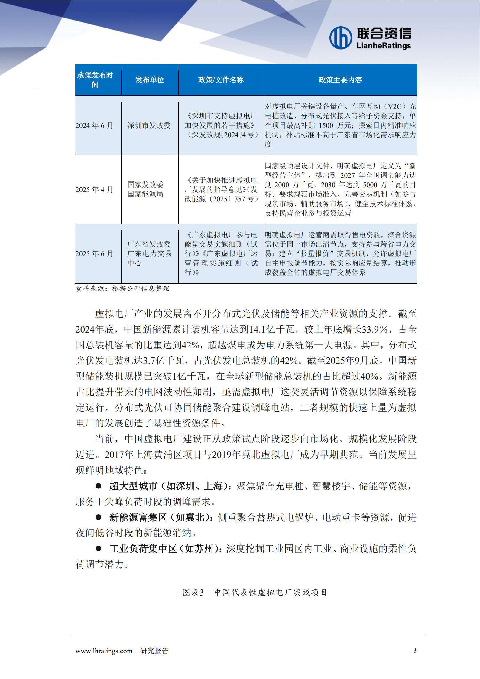
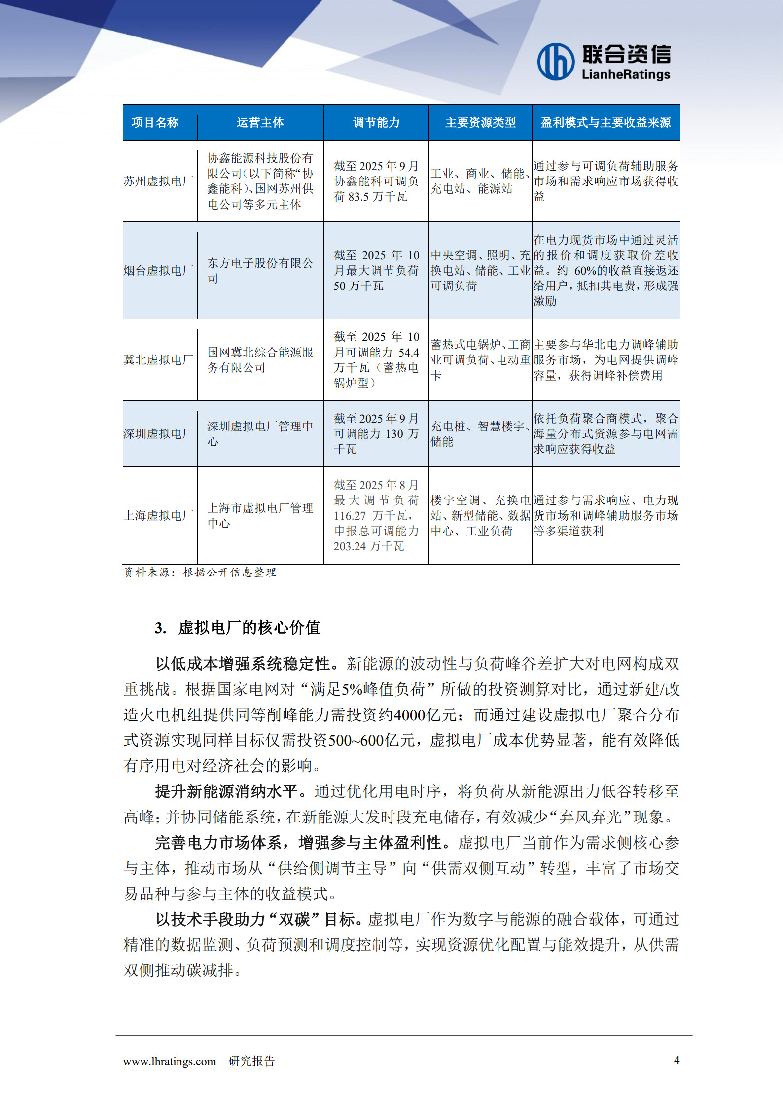
虚拟电厂作为能源数子化转型的典型,止凭借具柔性调节能力,成为新型电力系统中不可或缺的组成部分。本报告系统梳理了虚拟电厂的定义、发展历程、核心价值、运营模式与盈利前景。我们认为,从政策试点到市场化规模应用,虚拟电厂的发展不仅需要技术突破和政策支持,更依赖于商业模式的创新和市场机制的完善。在政府与市场的协同发力下,虚拟电厂将有力推动”源网荷储”深度协同,为能源转型和“双碳”目标实现提供坚实支撑。未来,随着技术成熟和市场完善,虚拟电厂运营商有望在提升能源利用效率、保障电力系统安全、促进清洁能源消纳的过程中,获得可观的投资回报。









20260211094227909-能源转型下虚拟电厂的崛起.pdf
pdf文件
1.4M






