习近平总书记指出:“整合科技创新资源,引领发展战略性新兴产业和未来产业,加快形成新质生产力。”培育新质生产力主要包含培育战略性新兴产业及未来产业两大板块。
战略性新兴产业指的是已经完成了对重大技术的试错,并且已经具有确定的产业形态和明确的发展模式的产业、产业体系和产业集群。它的重要特征是具有重大技术突破、重大发展需求、重大成长潜力和重大引领带动作用。未来产业着眼于人们对未来的畅想,具有较强的前瞻性和不确定性,正处于科技创新和产业创新的试错阶段,正在创造新应用场景和新消费需求,催生新产业、新业态和新模式。也可以说,未来产业是由前沿技术突破和颠覆性创新驱动,由新技术形成的产品原型开始推向市场,但在今后一个时期(一般在 5-15 年间)能够实现大规模生产和商业化应用的战略性新兴产业。
2021年3月,《“十四五”规划纲要》中首次在国家级政策文件中明确“未来产业”概念,提出“前瞻谋划未来产业”。并具体布局类脑智能、量子信息、基因技术等前沿领域,标志着未来产业正式成为国家战略。此后,《“十四五”规划纲要》将未来产业纳人发展壮大战略性新兴产业的篇章,意味着未来产业与战略性新兴产业同属由新技术驱动的新兴产业,但又与战略性新兴产业存在差异。战略性新兴产业与未来产业构成中国现代化产业体系的“双轮驱动”。前者是当下经济增长的压舱石,后者是长期竞争力的胜负手。
那么,未来产业到底有哪些?
九大未来产业
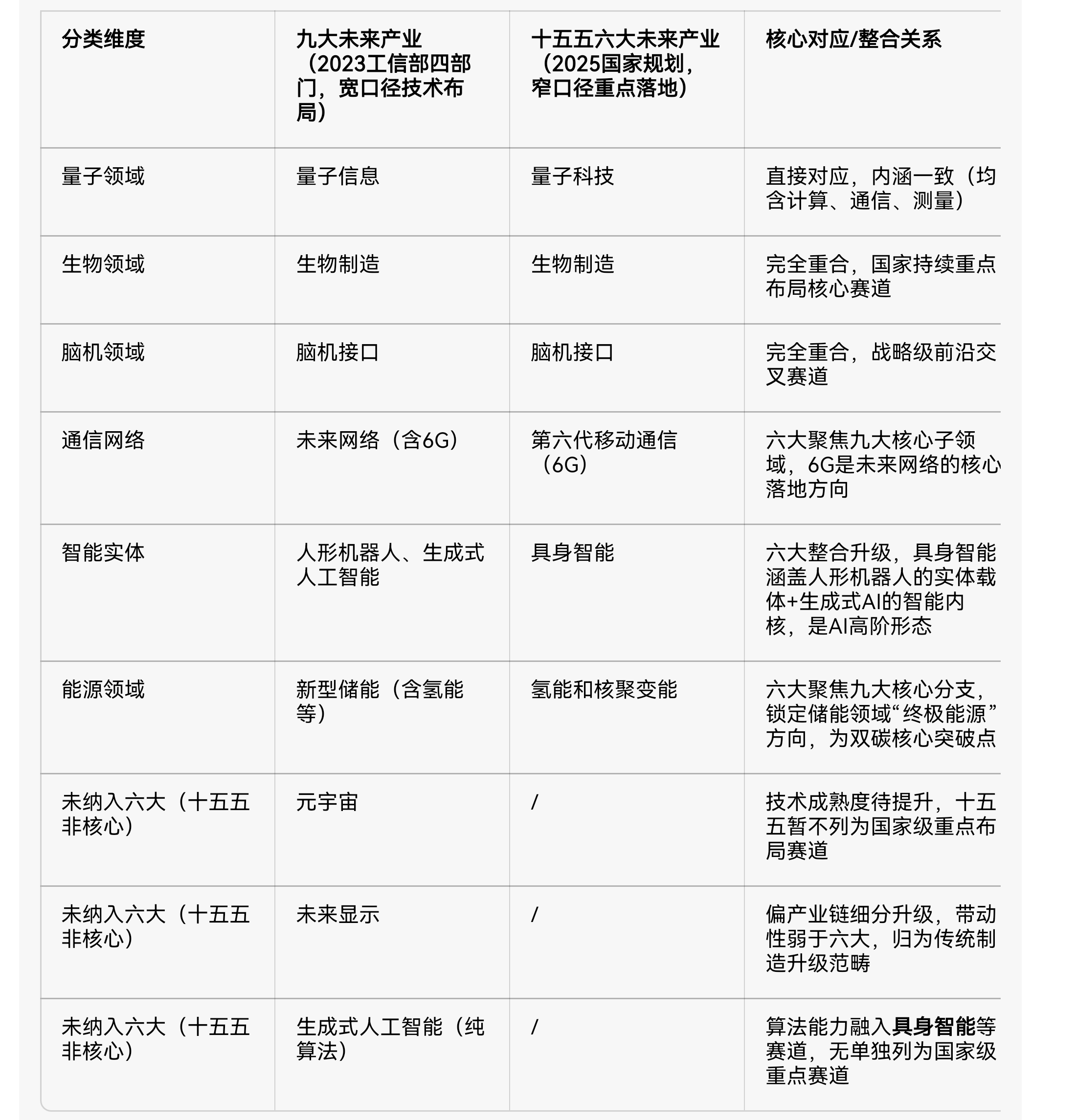
工信部等四部门2023年《新产业标准化领航工程实施方案》,是面向2023-2035年的技术与标准化布局清单,覆盖元宇宙、脑机接口、量子信息、人形机器人、生成式AI、生物制造、未来显示、未来网络、新型储能,特点是覆盖广、偏技术前沿与标准化 。
六大未来产业
2024年1月工信部等七部门联合印发《关于推动未来产业创新发展的实施意见》,进一步细化六大方向(未来制造、未来信息、未来材料、未来能源、未来空间和未来健康),推动未来产业从概念走向实践。2025年“十五五”规划建议是2026-2030年国家重点布局与资源倾斜清单,提到的未来产业包括量子科技、生物制造、氢能与核聚变能、脑机接口、具身智能、6G,特点是聚焦度高、偏产业化与新质生产力培育 。







