拟电厂作为能源数字化转型的典型,正凭借其柔性调节能力,成为新型电力系统中不可或缺的组成部分。本报告系统慌理了虚拟电厂的走义、发展历程、核心价值、运营模式与盈利前景。我们认为,从政策试点到市场化规模应用,虚拟电厂的发展不仅需要技术实破和政策支持,更依赖于商业模式的创新和市场机制的完善,在政府与市场的协同发力下,虚拟电厂将有力推动“源网荷储”深度协同,为能源转型和“双碳”目标实现提供坚实支撑。未来,随着技术成熟和市场完善,虚拟电厂运营商有望在提升能源利用效率、保障电力系统安全、促进清洁能源消纳的过程中,获得可观的投资回报。
一、 什么是虚拟电厂
1. 虚拟电厂的定义
虚拟电厂并非实体电厂,而是一种智能化的电力运行组织模式。国家发改委、 国家能源局于2025年4月联合发布《关于加快推进虚拟电厂发展的指导意见》(发 改能源〔2025〕357号),明确定义虚拟电厂(Virtual Power Plant,简称“VPP”) 为“基于电力系统架构,运用现代信息通信、系统集成控制等技术,聚合分布式电 源、可调节负荷、储能等各类分散资源,作为新型经营主体协同参与电力系统优化 和电力市场交易的电力运行组织模式”。其中,分布式资源包括分布式光伏、分散 式风电、用户侧储能系统、电动汽车充电设施、可调节工业负荷(如可控生产线) 及商业楼宇空调系统等。依托先进的控制系统和通信技术,虚拟电厂运营商能够 实时监测、预测并优化调控这些资源的运行状态,在电网需要时提供灵活调节服 务,实现与传统电厂等效的系统功能。

2. 虚拟电厂发展历程
中国虚拟电厂的发展大体可分为三个阶段:
- 探索与起步期(2015-2020年):
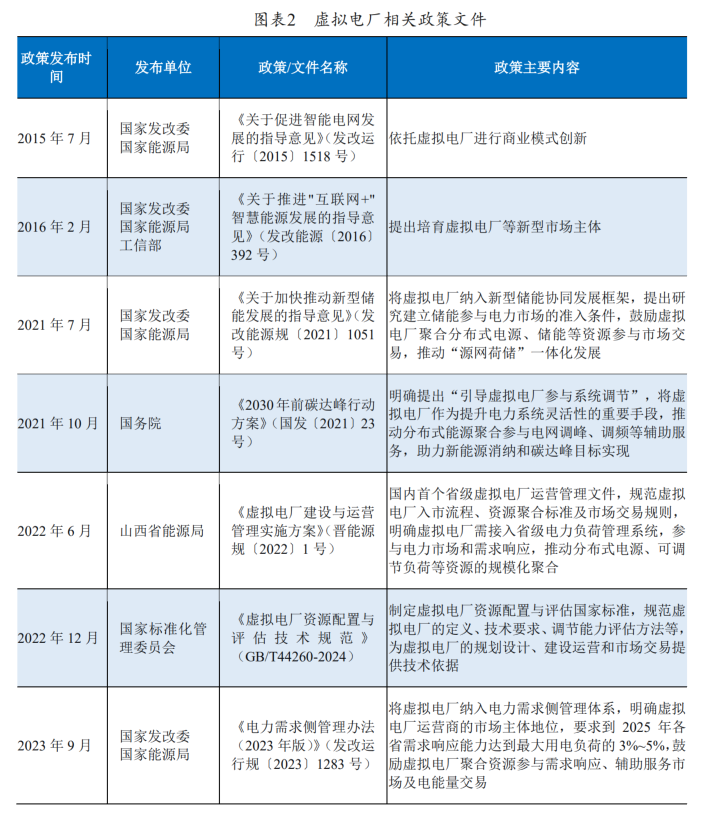
2015年,发改委和国家能源局联合发布《关 于促进智能电网发展的指导意见》,启动对虚拟电厂商业模式的初步探索。2016年, 国家发改委、国家能源局和工信部联合发布《关于推进”互联网+”智慧能源发展的 指导意见》,提出培育虚拟电厂等新型市场主体。
- 政策构建与规模化探索期(2021-2024年):
2021年,国家能源局发布《电 力辅助服务管理办法》明确虚拟电厂可参与电力辅助服务,功能定位逐渐清晰。各地政府亦陆续出台虚拟电厂相关政策,规范入市标准和交易规模,同时地方试点 项目开始涌现,为市场化应用奠定基础。
- 市场化发展新阶段(2025年以来):
2025年4月,国家发改委、国家能源局 发布的《关于加快推进虚拟电厂发展的指导意见》设定了明确的发展目标:到2027 年,虚拟电厂建设运行管理机制成熟规范,参与电力市场的机制健全完善,全国虚 拟电厂调节能力达到2000万千瓦以上;到2030年,虚拟电厂应用场景进一步拓展, 各类商业模式创新发展,全国虚拟电厂调节能力达到5000万千瓦以上,标志着虚 拟电厂将步入规模化、市场化发展的快车道。

虚拟电厂产业的发展离不开分布式光伏及储能等相关产业资源的支撑。截至 2024年底,中国新能源累计装机容量达到14.1亿千瓦,较上年底增长33.9%,占全 国总装机容量的比重达到42%,超越煤电成为电力系统第一大电源。其中,分布式 光伏发电装机达3.7亿千瓦,占光伏发电总装机的42%。截至2025年9月底,中国新 型储能装机规模已突破1亿千瓦,在全球新型储能总装机的占比超过40%。新能源 占比提升带来的电网波动性加剧,亟需虚拟电厂这类灵活调节资源以保障系统稳 定运行,分布式光伏可协同储能聚合建设调峰电站,二者规模的快速上量为虚拟 电厂的发展创造了基础性资源条件。 当前,中国虚拟电厂建设正从政策试点阶段逐步向市场化、规模化发展阶段 迈进。2017年上海黄浦区项目与2019年冀北虚拟电厂成为早期典范。
当前发展呈 现鲜明地域特色:
- 超大型城市(如深圳、上海):
聚焦聚合充电桩、智慧楼宇、储能等资源, 服务于尖峰负荷时段的调峰需求。
- 新能源富集区(如冀北):
侧重聚合蓄热式电锅炉、电动重卡等资源,促进 夜间低谷时段的新能源消纳。
- 工业负荷集中区(如苏州):
深度挖掘工业园区内工业、商业设施的柔性负 荷调节潜力。
以下为付费内容以及下载链接,有需求的可下载






