社区论坛
社区活动
精华内容
付费帖子
社区版块
知识库
洞见集
深度解读
实战经验
案例分析
数据集
数据资源
多维表格
工具集
网址导航
技术曲线
教程集
内容变现
进阶玩法
常见问题
熵减榜
熵减岛智库
登录签到榜
发布
发布帖子
发布文章
创建话题
创建版块
开通会员
开通黄金会员
①全站资源折扣购买
②部分内容免费阅读
③支持发布付费内容
④分成比例达到90%
⑤优质内容免费推广
⑥独享浏览需求大厅
⑦专属黄金会员标识
⑧可发起沙龙等活动
开通黄金会员
开通会员 尊享会员权益
登录
注册
找回密码
快速登录
微信登录
社区论坛
社区活动
精华内容
付费帖子
社区版块
知识库
洞见集
深度解读
实战经验
案例分析
数据集
数据资源
多维表格
工具集
网址导航
技术曲线
教程集
内容变现
进阶玩法
常见问题
熵减榜
熵减岛智库
登录签到榜
开通会员 尊享会员权益
登录
注册
找回密码
快速登录
微信登录
119
更多资料
搜索内容
用户47085618
1枚徽章
河南
这家伙很懒,什么都没有写...
关注
私信
帖子
3
文章
0
收藏
0
评论
5
版块
0
粉丝
0
发布
3
排序
最新发布
最近更新
最新回复
最多查看
最高评分
最多回复
最多收藏
用户47085618
2个月前发布
40次阅读
关注
私信
精
中国城市级ESG政策梳理与影响分析
引言:近日,深圳市印发《深圳市推动环境社会治理(ESG)体系建设 助力打造可持续发展先锋城市工作方案(2025-2027年)》,着力...
+15
ESG专区
8
7
分享
用户47085618
2个月前更新
45次阅读
关注
私信
ESG投资理论、策略及未来发展趋势
前言:今年是联合国全球契约组织提出环境、社会和治理(ESG)理念20周年。经过20年的发展,ESG已从一种理念转变为实际行动,获得...
+13
综合交流
3
5
分享
用户47085618
2个月前更新
34次阅读
关注
私信
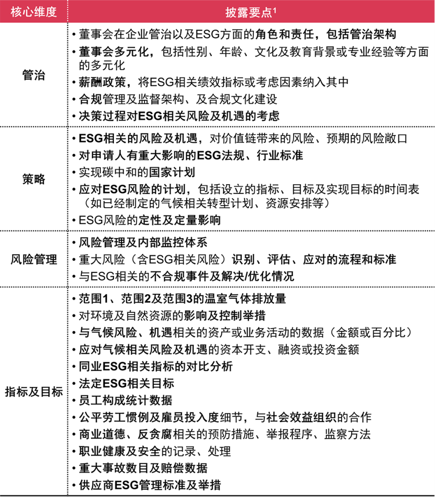
从《新上市申请人指南》ESG要求看港交所对上市发行人的最低要求
引言:香港联合交易所(简称“联交所”)于2023年12月刊发了《新上市申请人指南》(简称“指南”),在指南第4.3章中明确了企业...
+1
ESG专区
评分
1
分享
发布文章
创建话题
创建版块
发布帖子
在手机上浏览此页面
登录
没有账号?立即注册
手机号
验证码
发送验证码
记住登录
账号密码登录
登录
用户名/手机号/邮箱
登录密码
记住登录
找回密码
|
免密登录
登录
社交账号登录
微信登录
注册
已有账号,立即登录
设置用户名
手机号
验证码
发送验证码
设置密码
注册
扫码登录
使用
其它方式登录
或
注册
扫码登录