引言:香港联合交易所(简称“联交所”)于2023年12月刊发了《新上市申请人指南》(简称“指南”),在指南第4.3章中明确了企业管治及环境、社会及管治(ESG)披露要求的新指引,规范了上市申请人在上市阶段环境、社会及管治(ESG)相关信息披露,引导上市申请人尽早考虑及践行可持续发展理念。指南内容于2024年1月1日生效。随着指南的发布,上市申请阶段的ESG披露要求更加明确,企业从上市前到上市后ESG方面都日益受到重视,相关披露要求正逐步与国际标准接轨。对于投资者而言,这意味着香港上市公司的信息披露更加全面,不仅有财务业绩,也涵盖环境责任和社会影响等维度,有助于做出更充分的投资判断。本周公众号,结合最新政策对相关内容进行补充和简单解读。
一、 前言
|
Ø 【1】良好的企业管治及环境、社会及管治常规是创造可持续发展及成功业务的基础。
Ø 【2】企业管治界定了公司的管理及控制方式。稳健的企业管治系统及程序有助对公司的营运及事务进行审慎管理,以实现其战略目标并加强企业责任感。
Ø 【3】上市后,申请人须遵守《主板规则》附录C1及附录C2(或《GEM规则》附录C1及附录C2)所载的企业管治守则及环境、社会及管治规则并根据该等规定作出披露。
Ø 【4】为申请人在上市后遵守《上市规则》作准备,联交所期望申请人在早期阶段考虑有关企业管治及环境、社会及管治的事宜并设立适当的机制。
Ø 【5】若申请人对企业管治以及环境、社会及管治相关事宜的监督是按综合基准而作管理,则应在上市文件中作出整合披露以避免重复性的披露。
|
香港证券市场由主板和创业板(GEM)组成,两者定位有所不同。主板面向经营成熟、规模较大的企业,要求较高的财务指标,是大型公司融资和交易的主要市场;创业板则专为中小型和新兴成长企业提供上市平台,上市要求相对宽松。由于主板对公司规模和盈利要求更高,香港绝大多数IPO选择在创业板上市。在这里企业能够获得资金支持,助力其业务发展与市场拓展,同时也能借助香港的国际金融中心地位,进一步提升其品牌知名度与市场竞争力。

2025年5月份的《上市发行人的指引文件(综合版本)》指出《环境、社会及管治报告守则》并不涵盖所有披露事项,只是列出汇报的最低要求,以利便上市发行人作出披露及促进其与投资者和其他持份者之间的沟通。
《上市发行人的指引文件(综合版本)》(相关链接https://www.hkex.com.hk/-/media/HKEX-Market/Listing/Rules-and-Guidance/Interpretation-and-Guidance/Guidance-Materials-for-Listed-Issuers/GM_consolidated_c.pdf)。

二、企业管治
|
【6】企业管治涵盖多个议题,当中所有议题均在确保公司通过适当的风险管理几内部监控系统得到有效管理方面发挥重要作用,以支持监管合规、良好的商业常规及可持续发展。其中议题包括但不限于: l 董事会的组成(包括多元化及董事的技能、专业知识及经验); l 企业文化(以及其如何与申请人的宗旨、价值观及策略并立); l 风险管理及内部监控。 |
港交所2024年12月发布了新版《企业管治守则》,进一步提升了上市企业的企业管治要求以及董事会职责要求,同时也进一步强化ESG(环境、社会及管治)相关要求,将在2025年7月1日正式生效。
2025年5月29日,港交所发布《董事会及董事企业管治指引》(以下简称“《指引》”,相关链接https://www.hkex.com.hk/-/media/HKEX-Market/Listing/Rules-and-Guidance/Corporate-Governance-Practices/Updated_CG_Guide_2025_c.pdf),是为了支持董事会应用新版的《企业管治守则》并且通过列举建议和案例指引董事会如何最有效发挥其管治作用。《指引》聚焦于董事会责任、风险管理、信息披露及多元化治理等指引及建议,同时也体现了对董事会ESG管理监督责任、ESG风险管理与内部监控、多元化政策、ESG信息披露要求的强化与升级。所述企业管治的多个议题具体可参考上述链接下载学习。

三、环境、社会及管治
|
【7】从长远来看,高度重视环境、社会及管治的公司可以在较低的风险下为股东创造更大的价值; 【8】本章其余部分着重与四个关于环境、社会及管治的范畴:管治、策略、风险管理和指标及目标。下文指引亦适用于气候相关事宜。 |
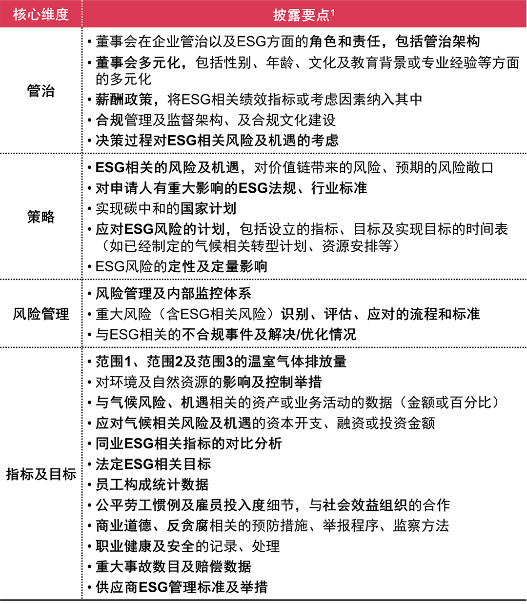
普华永道解读《新上市申请人指南》中ESG披露要求时,总结了关键披露要点建议,如下表所示。

对于气候相关的管治、策略、风险管理、指标及目标如下:
管治:发行人用于监察、管理及监督气候相关风险和机遇的管治流程、监控措施及程序;
策略:发行人管理气候相关风险和机遇的策略;
风险管理:发行人用于识别、评估气候相关风险和机遇,以及厘定当中轻重缓急并持续监察的流程;及
指标及目标:发行人用于了解自己在气候变化相关风险和机遇方面表现的指标及目标,包括达至所设定气候相关目标的进度,以及法例规定须达至的目标。
1、管治
|
【9】良好的管治对业务的长期成功及可持续性至关重要,并需要在有效的董事会监督下建立稳健的风险管理系统及培育健康的企业文化。 原则 【10】董事有责任监督企业管治以及环境、社会及管治的事宜,并确保公司上市后合规。 【11】董事会应: (1)在技能、经验及多元化观点之间取得平衡,以符合申请人的业务、策略及目标。尤其是由于环境、社会及管治的相关事宜及报告准则正在迅速演变,董事会应具备适当的技能及能力以理解环境、社会及管治风险及机遇所带来的影响,以便监督应对环境、社会及管治相关风险及机遇而制定的策略。 (2)按照程序对被授权的管理层或委员会之职责进行监督。 (3)具有多元化的组成。董事会多元化有助提升董事会素质、赋予更佳决策能力及为申请人业务长远的成功作增值;及 (4)确保每名董事能够投入足够时间和精力处理申请人的事务。 【12】申请人应制定董事会多元化政策,以及定期审查有关政策的制度及机制。拥有单一性别董事会的申请人须与上市前委任至少一名不同性别的董事。 【13】由于董事对企业管治以及环境、社会及管治事宜负有共同责任,故此联交所鼓励申请人于上市前至少两个月委任独立非执行董事,以便他们了解申请人的事务,并就企业管治以及环境、社会及管治事宜制定必要的机制及政策。 【14】新委任的董事应在获委任时接受全面且有针对性的培训。 【15】所有董事均应参与持续专业发展,以更新其知识及技能,并确保他们了解申请人的营运及业务以及董事于法律、《上市规则》及其他监督规定下的责任。 披露指引 【16】申请人应考虑披露以下内容:
|
2、策略
|
【17】联交所鼓励申请人评估并在其上市文件中披露与环境、社会及管治相关的重大风险对申请人的影响以及应对措施。 【18】联交所亦鼓励申请人披露任何已识别的环境、社会及管治相关机遇,例如资源效率、成本节约及新产品及服务的开发,以及该等环境、社会及管治相关机遇对申请人的影响。 原则 【19】董事会应: (1)识别及披露对申请人的业务模式、价值链、现金流量、融资渠道及资金成本在短期、中期及长期上可能产生显著影响的重大环境、社会及管治相关风险(及机遇(如有)); (2)评估及披露就环境、社会及管治相关风险(及机遇(如有))对申请人业务模式、价值链、财务状况、财务表现及现金流量所带来的影响之定性及/或定量资料。 披露指引 【20】申请人应考虑披露以下内容:
|
三、风险管理
|
【21】适当的风险管理可以提高申请人应对不利情况及不确定因素的能力。申请人必须制定政策及程序以识别、评估、有限考量及监察风险,以尽量减少其对申请人的影响。 原则 【22】董事会有责任监督申请人的风险管理及内部监控。申请人应制度全面并有效的风险管理及内部监控框架,以应对与申请人业务营运相关的风险(包括环境、社会及管治相关风险)及其他合规事宜。 【23】申请人应该能够识别、评估及优先处理在合规预期下在短期、中期或长期会影响其现金流量、融资渠道或资本成本的风险(包括环境、社会及管治相关风险),从而使投资者能够评估申请人的表现。 【24】申请人应该考量其风险管理政策及内部监控程序,并解释该等政策及程序如何应对已识别的风险(包括环境、社会及管治相关风险)。 披露指引 【25】申请人应考虑披露以下内容:
|
四、指标及目标
|
【26】指标、指数及目标可让申请人计量、监察及管理其环境、社会及管治相关风险(及机遇(如有))。申请人可单独披露环境、社会及管治相关指标,或作为其管治、策略或风险管理披露的一部分。 原则 【27】与环境、社会及管治相关的指标及目标应该有助于股东对申请人作出以下评估: (1)环境、社会及管治相关的整体风险敞口; (2)管理或适应相应环境、社会及管治相关风险的进程; (3)潜在风险调整回报; (4)履行财务义务的能力;及 (5)对低碳经济转型的承诺。 【28】环境、社会及管治相关指标及目标应该提供以下方面的可见性: (1)申请人应对自身及其所经营行业特有的环境、社会及管治相关问题的目标; (2)申请人的计划实现预期结果的有效性; (3)申请人就环境、社会及管治表现方面与同行业的比较;及 (4)遵守本地法定目标的程度(如适用)。 披露指引 【29】以下是申请人应该考虑披露就环境、社会及管治相关指标的部分范例(并非全部范例):
|
前面引用了普华永道的一图总结关键点,对于企业如何管理并践行ESG,此处再引用普华永道的一张图进行呼应,也是对整体的一个极好的归纳总结,对于愿意采取ESG行动的企业会有很大的帮助。

结语
港交所《新上市申请人指南》中对ESG的要求旨在为上市后的强制性披露提供平稳过渡,这是拟上市企业必须满足的最低标准,同时也是企业践行ESG理念的核心指引。非上市初创企业和中小型企业若不熟悉如何实施ESG,可以参照该要求逐一落实,从而有效掌握ESG的核心要义。对于供应链中的头部企业而言,可依据此框架评估并推动供应商在ESG方面的表现,从而实现对供应商ESG实践的有效管理。
企业披露ESG信息的主要受众是投资者,即潜在股东,这些信息能够增强投资者的信心。其根本目的在于通过采取具体行动管理风险、降低不确定性,以实现企业的持续稳定发展。积极主动地践行ESG不仅将为拟上市企业提供成功的关键助力,也将使非上市企业在发展中脱颖而出,赢得投资者的关注与青睐。
参考文献
[1] ESG 盖亚.港交所新规落地,董事会ESG责任再升级!https://mp.weixin.qq.com/s/qxgI_OkxpIevqPOS-gDXYg。
[2]普华永道. 因势利导:解读香港联交所《新上市申请人指南》中ESG披露的要求. https://www.pwccn.com/zh/services/issues-based/esg/interpreting-esg-disclosure-requirements-in-sehk-new-listing-applicants-guide-apr2024.html。






没有回复内容