钢铁生产过程大部分在高温下进行,而且系统复杂,物质流与能量流相伴而行,推进钢铁行业深度节能降碳,挖掘生产过程极致能效实现途径,是提升我国钢铁行业全球高端竞争力的关键。
——北京科技大学能源与环境学院副院长姜泽毅
钢铁行业绿色低碳转型是在全球气候治理加速推进与中国“双碳”目标纵深落实的双重背景下展开的关键进程。作为现代工业体系的基础支柱,钢铁行业长期呈现高能耗、高碳排放及多污染物排放的特征,是全球能源与气候治理中的重点与难点领域。而中国作为全球最大的钢铁生产与消费国,减排压力尤为突出。
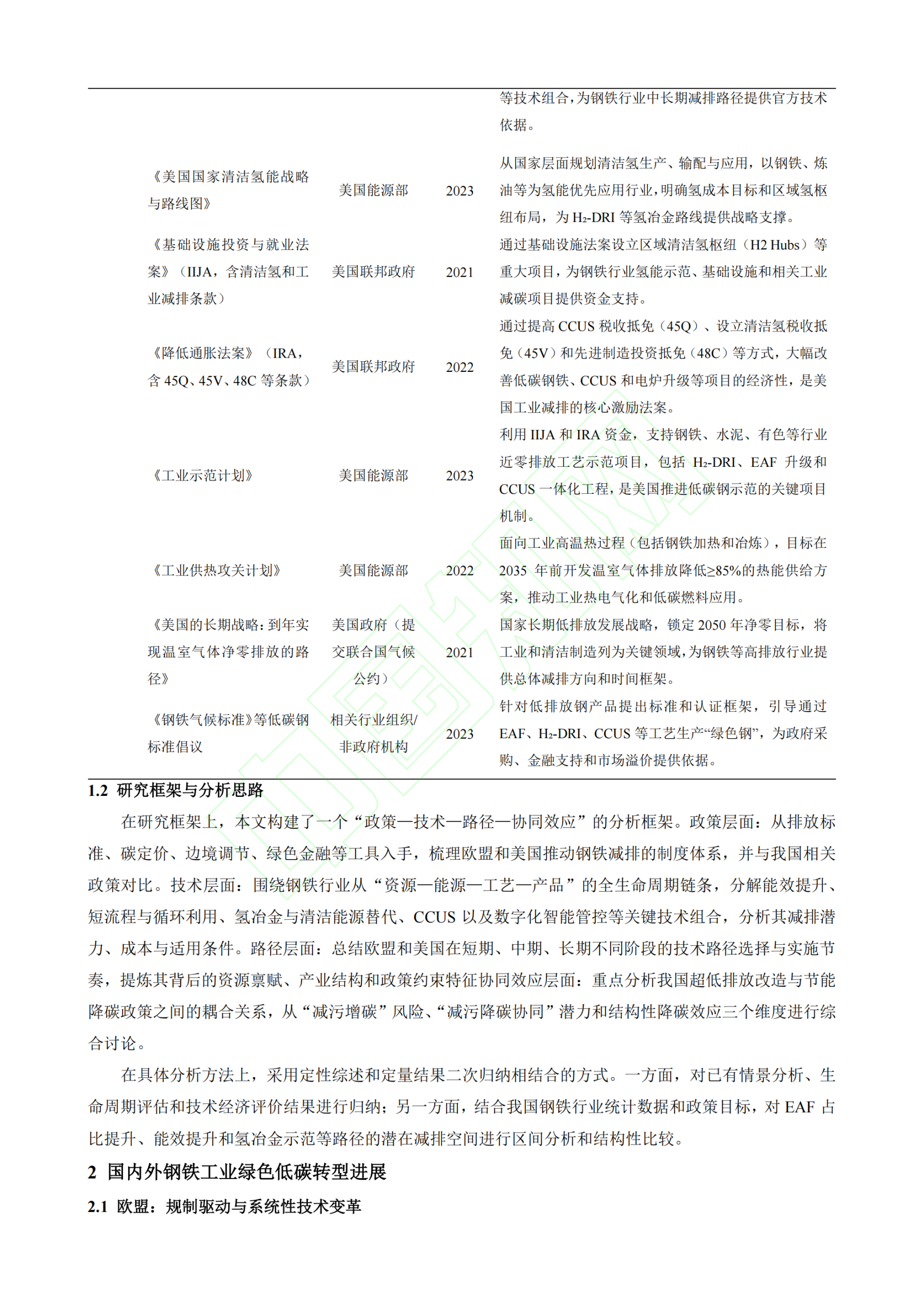
当前,我国钢铁生产结构仍以高炉-转炉长流程为主,导致碳排放强度居高不下。与此同时,欧盟、美国等主要经济体已相继推出行业深度减排路线图,通过强化碳排放交易、实施碳边境调节机制、布局氢冶金与碳捕集利用与封存等关键技术,加快推动钢铁工业绿色转型。我国也构建了以《2030年前碳达峰行动方案》《钢铁行业节能降碳专项行动计划》及超低排放改造为核心的政策体系,旨在通过结构调整、能效提升与技术创新,实现减污降碳协同增效。
然而,转型过程面临多目标耦合的复杂挑战:既要实现二氧化碳深度减排、保障材料稳定供给,又需统筹大气污染物治理、能效提升、经济成本与国际竞争力。尤其值得注意的是,单纯依赖末端治理的超低排放改造可能带来“减污增碳”风险,必须与能源效率提升、流程优化以及短流程炼钢等结构性调整相结合,才能充分发挥协同减排效应。在这一背景下,系统探索符合我国资源禀赋、产业基础与制度特点的绿色低碳技术路径,已成为推动钢铁行业高质量发展、支撑全球工业深度脱碳的紧迫课题。
我发现了一篇论文,立足于我国钢铁行业现状,系统梳理了在国际比较视野下的转型路径,深入探讨了技术选择与政策协同的可行方向,为行业深度脱碳提供了兼具理论高度与实践价值的分析框架。
点击顶部“立即购买”,支付积分,刷新后即可看到隐藏区域下载地址
这篇论文题为《我国钢铁行业绿色低碳转型目标下的技术路径分析》,发表于《环境工程技术学报》,由生态环境部科技与财务司的刘元生、中国环境科学研究院的王宗爽与王国曦以及中钢天澄环保科技股份有限公司的刘立共同撰写。
该论文在系统梳理国际能源署、世界钢铁协会等机构数据和最新研究成果的基础上,对欧盟、美国等主要经济体钢铁工业绿色低碳转型路径进行比较分析,概括出“ 规制驱动+高碳价+氢冶金/碳捕集利用与封存(CCUS)”和“结构性短流程优势+多技术并行示范”两类典型模式。进而结合我国政策体系和钢铁行业超低排放改造实践,从能效提升与过程节能、短流程化与循环资源利用、清洁能源替代与氢冶金、CCUS、数字化智能化与全过程碳管理五个方面,系统梳理我国钢铁行业中长期绿色低碳技术路径与减污降碳协同效应。
研究表明,仅依赖末端治理的超低排放改造可能带来“ 减污增碳”风险;将其与能效提升、高炉煤气零放散、余热利用及提高废钢—电炉占比等结构性措施协同推进,则可显著放大减污降碳协同效益。应坚持以能效和结构调整为主、以氢冶金CCUS为中长期选项”的总体思路,统筹碳定价、绿色金融、废钢体系与绿电保障以及数字化碳管理,为我国钢铁行业构建系统性的绿色低碳转型路线,并为全球工业深度碳减排提供经验。
论文的主要创新点在于,它没有孤立地讨论低碳技术,而是将中国大规模的“超低排放改造”实践置于转型核心进行分析,并辩证地指出了其“减污增碳”的风险与“减污降碳”的协同潜力。研究强调,必须将末端治理与能效提升、能源结构调整和工艺优化协同推进,才能最大化环境效益。这为理解中国以污染防治驱动低碳转型的独特模式提供了关键视角。
此外,论文的创新还体现在构建了一个“政策—技术—路径—协同效应”的系统分析框架,不仅梳理了涵盖能效提升、短流程、氢冶金、CCUS和数字化的五大技术路径,更从中外比较和协同控制视角,为中国提出了近中期优先能效与结构调整、远期布局战略技术的阶段性策略,以及完善碳市场、绿色金融和产品碳足迹管理等政策建议,具有较强的现实指导意义。
论文部分内容如下:







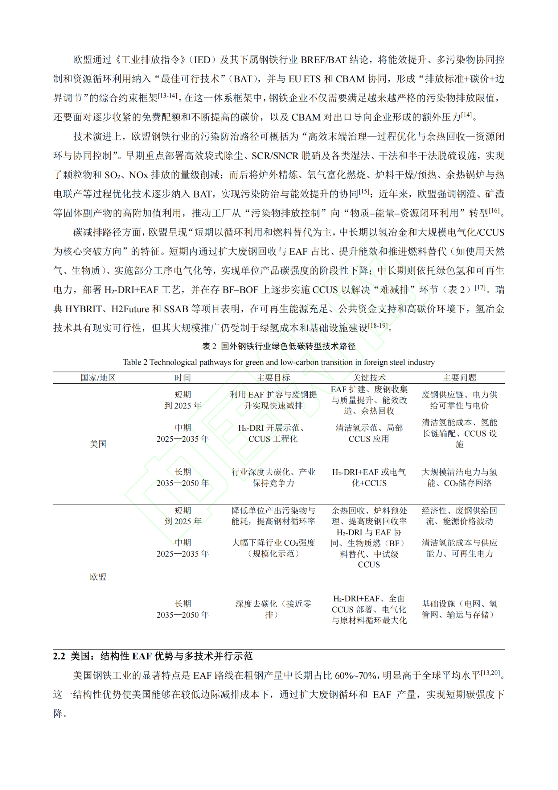
国际主要经济体已形成两类典型转型模式。欧盟通过“规制驱动+高碳价+氢冶金/碳捕集利用与封存(CCUS)”路径,依托《工业排放指令》《欧洲绿色协议》等政策,结合碳交易体系和碳边境调节机制,推动氢基直接还原炼铁和CCUS技术规模化示范;美国则凭借电弧炉短流程占比60%~70%的结构性优势,以废钢循环利用和能效提升为短期重点,中长期通过清洁氢枢纽、区域CCUS集群等政策工具推进多技术并行验证,为全球钢铁行业减排提供了差异化经验。
我国钢铁行业转型需立足自身产业基础,构建多维度技术路径体系。能效提升与过程节能通过推广大容积高炉、余热回收和智能优化系统,可降低吨钢综合能耗3%~10%;短流程化与循环资源利用以废钢-电弧炉路线为核心,在电力低碳化条件下碳排放强度仅为长流程的25%;清洁能源替代与氢冶金、CCUS作为中长期战略选项,需突破绿氢成本、储运体系和装备适配等挑战;数字化智能化则通过全流程碳管理平台实现工艺优化与碳足迹追溯。实践表明,超低排放改造需与高炉煤气零放散、余热利用及结构调整协同推进,才能最大化减污降碳协同效应。
推动钢铁行业绿色低碳转型,需坚持“以能效和结构调整为主、氢冶金和CCUS为中长期选项”的总体思路。应加快完善废钢回收与分级标准,提升冶金级废钢供给能力,构建绿电保障体系;支持可再生能源丰富地区开展氢冶金示范,探索多能互补和产储运一体化模式;建设企业与行业级碳排放数据平台,完善碳定价和绿色金融工具,形成数据可观测、排放可核算、责任可追踪的现代钢铁碳治理体系,为全球工业深度减排提供中国方案。






