从新型工业化视角看,数字技术推动产业结构优化升级,提升产业科技创新能力,强化产业链供应链韧性安全,促进工业绿色低碳发展。
——全国政协委员 余晓晖
当前,我国制造业正面临经济增长与环境保护的双重挑战。作为实体经济的支柱,制造业既是“用能大户”,也是“碳排放主力”,其低碳转型进程直接关系到“双碳”目标的实现与高质量发展的未来。然而,转型之路并非易事,如何在保障产业稳步发展的同时,有效破解高碳锁定的困境,成为亟待探索的现实命题。
在这一背景下,以数字化、智能化为特征的新一轮科技革命正深刻重塑经济社会的运行逻辑。数字经济与实体经济的深度融合,不仅代表着技术体系的演进,更是一场涉及生产要素、生产力和生产关系的系统性变革。这种融合为传统制造业打破路径依赖、转向绿色低碳发展提供了全新的突破口和可能性。
放眼区域发展,制造业的绿色转型并非孤立进行。数字技术的渗透与数据的流动,使得先进的生产模式与减排经验能够跨越地理界限,在更广阔的空间范围内产生联动与辐射。这预示着,通过深化数实融合、强化区域协同,有望构建一个疏密有致、梯度推进的制造业绿色低碳发展新格局。
点击顶部“立即购买”,支付积分,刷新后即可看到隐藏区域下载地址
这篇论文系统性地构建并实证检验了“数实融合—产业链韧性—制造业低碳转型”的理论框架与作用路径,突破了现有研究大多孤立探讨数字化或单一绿色效应的局限。它首次将“数实融合”这一强调双向渗透与系统变革的范式作为核心解释变量,聚焦于制造业低碳转型这一关键议题,并创新性地引入“产业链韧性”作为关键中介机制,揭示了数实融合不仅通过传统的效率提升与结构优化路径,更是通过增强产业链的抗风险、自适应与转型能力来赋能制造业绿色发展的深层逻辑。此外,论文通过细致的异质性分析,揭示了该赋能效应在不同区位、层级、类型及发展特征城市间的差异化表现,并借助空间计量模型证实了其显著的正向空间溢出效应,从而在理论机制、实证证据与政策内涵上均实现了重要拓展。整体而言,研究问题前沿、逻辑链条完整、方法严谨扎实,不仅深化了对数实融合绿色效益的认识,也为区域协同推进制造业数字化与绿色化转型提供了兼具学术洞见与实践价值的决策参考。
研究表明:数实融合能够促进制造业低碳转型,且该效应在东中西部地区、非中心城市、资源型城市、非老工业基地城市、环保重点城市、经济密度高位城市、数字技术创新低位城市以及高铁开通城市更显著;产业链韧性提升是数实融合促进制造业低碳转型的有效作用机制;数实融合具有正向的空间溢出效应,其既能促进本地区制造业低碳转型,亦能辐射带动邻近城市制造业低碳转型的正向发展。研究结论有助于提升经济社会全面绿色转型下数实融合释放环境效应的认识,也为区域通过数智转型形成绿色低碳生产方式提供政策参考。
论文部分内容如下:










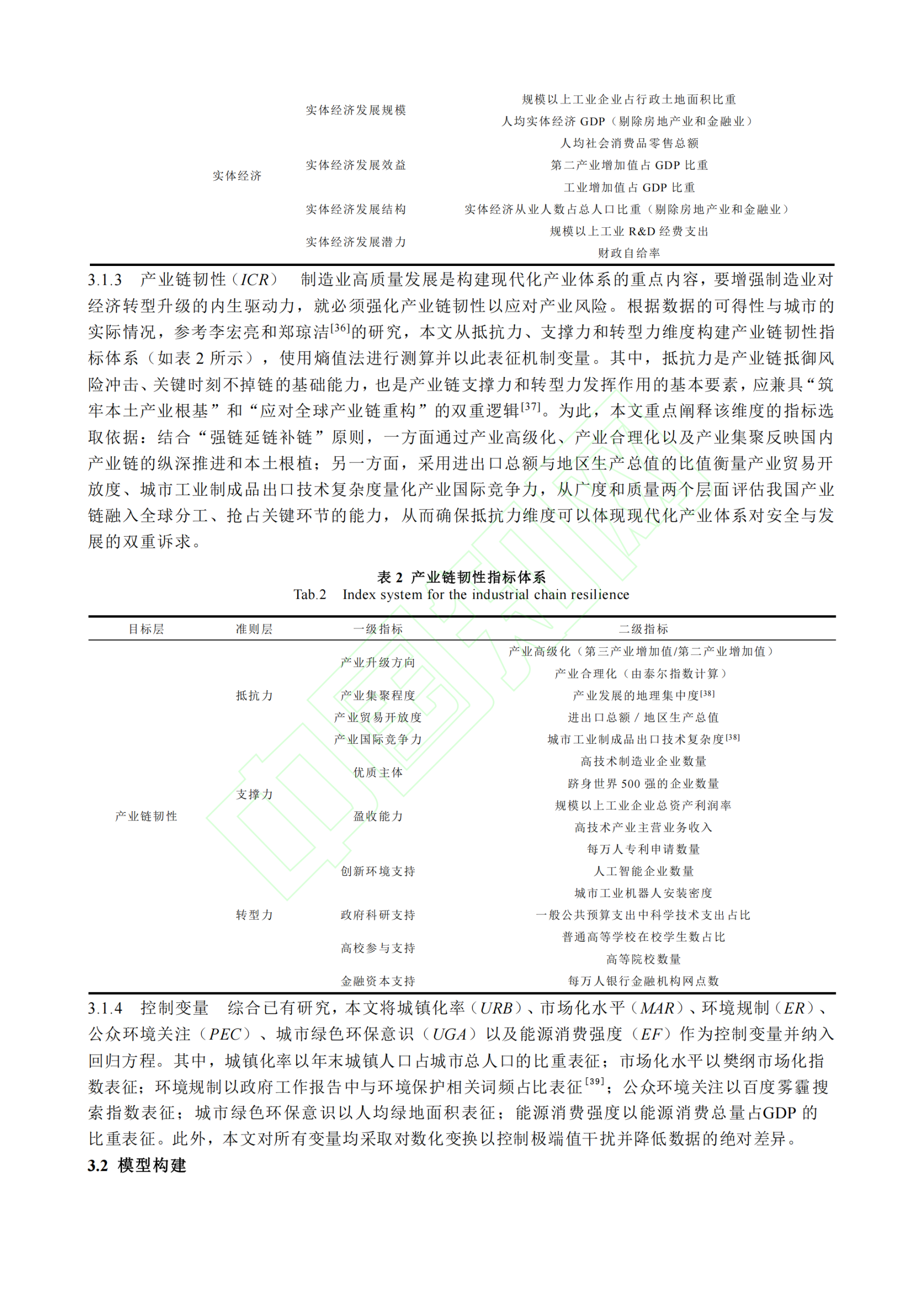
产业链韧性提升是数实融合赋能制造业低碳转型的关键机制。数实融合通过数字技术优化产业链信息流通与资源配置,推动传统制造业生产模式重塑,培育先进制造业集群,并深化产业链上下游协同,增强产业链风险抵抗力与自主可控能力,为低碳转型提供稳定支撑。
此外,数实融合具有显著的空间溢出效应。它不仅促进本地区制造业低碳转型,还通过技术扩散、产业关联和区域协作,辐射带动邻近城市协同发展。空间邻接矩阵下的溢出效应强于经济地理嵌套矩阵,表明地理邻近性加速了数实融合的低碳转型经验与要素流动,形成区域联动的绿色发展格局。






