建设全国温室气体自愿减排交易市场,是调动全社会力量共同参与温室气体减排行动的一项制度创新,有利于推动形成强制碳市场和自愿碳市场互补衔接、互联互通的全国碳市场体系,助力碳达峰碳中和目标实现。
——北京绿交所董事长 王乃祥
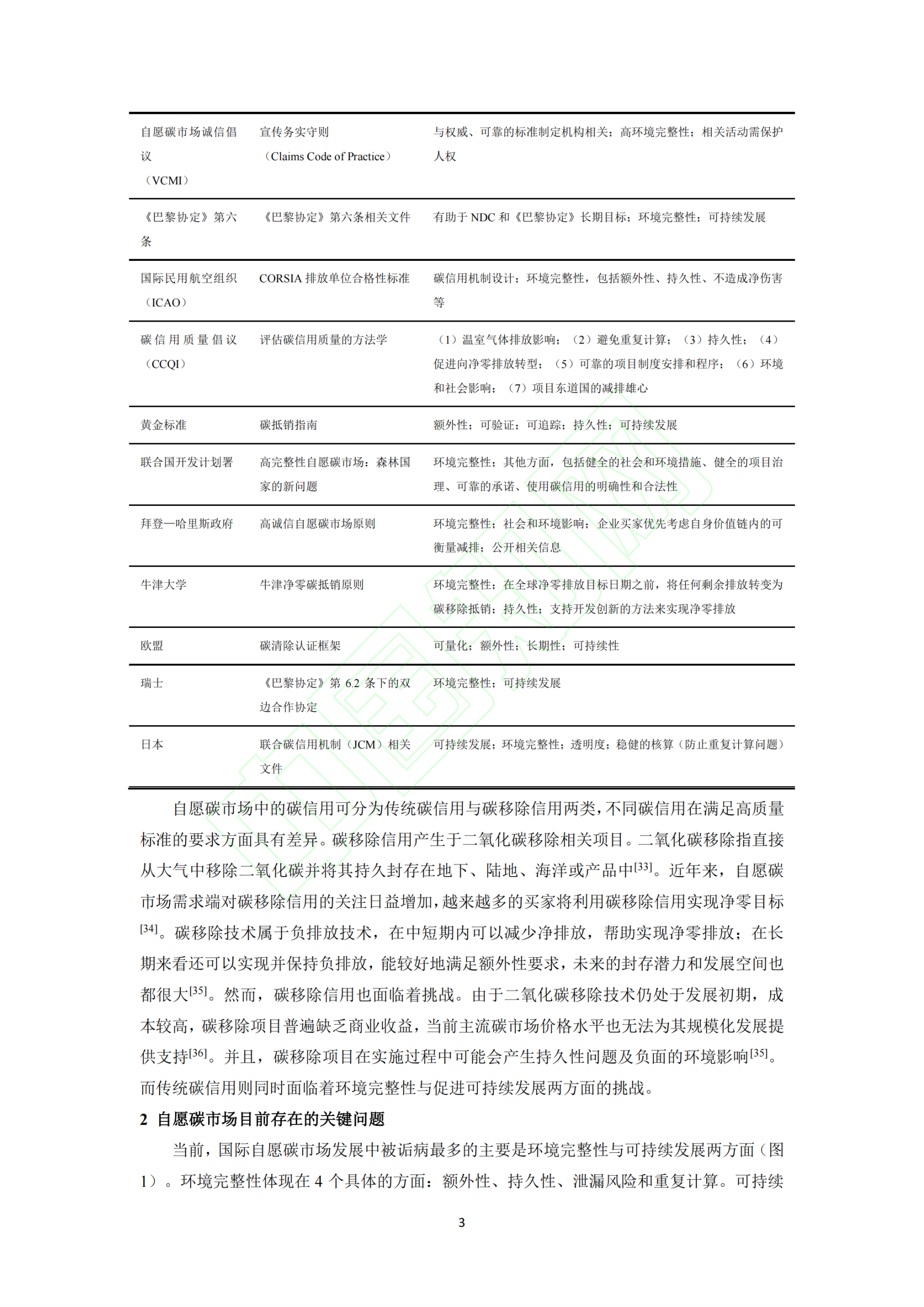
在全球应对气候变化的进程中,自愿碳市场作为一种灵活的市场化机制,正扮演着日益重要的角色。它通过激励企业、社会组织乃至个人自愿参与减排行动,成为实现《巴黎协定》温升控制目标不可或缺的政策工具之一。随着“碳中和”成为全球共识,自愿碳市场不仅连接了减排项目的供给与低碳承诺的需求,也为动员更广泛的社会力量参与全球气候治理提供了关键路径。
然而,自愿碳市场的迅猛发展也伴随着对其核心价值的审视与争议。市场的环境完整性,即碳信用是否真实、可测量且具有额外性,以及项目能否带来可持续的社会与生态效益,已成为关乎其长期信誉与发展质量的核心挑战。这些挑战直接影响着市场参与者的信心,也促使全球利益相关方不断探索与完善规则体系,以建设一个真正高效、透明且负责任的市场。
对于正处于“双碳”目标关键推进期的中国而言,自愿碳市场的健康高质量发展意义重大。它不仅是我国全国碳市场的重要补充,也是激励全社会多层次、多领域减排的创新手段。同时,在全球市场联动日益紧密的背景下,建设一个兼具国际认可度与中国特色的高质量自愿碳市场,对于我国实现国家自主贡献目标、引领绿色低碳转型以及参与全球气候治理合作,都具有深远的战略意义。
点击顶部“立即购买”,支付积分,刷新后即可看到隐藏区域下载地址
论文指出,自愿碳市场通过市场化机制激励社会组织和个人采取减排行动,是实现《巴黎协定》温升控制日标的重要政策工具。当前自愿碳市场面临环境完整性及可持续发展效益等方面的挑战,影响其发展质量,尤其是减排有效性,为此,利益相关方提出了一系列的解决方案建议。本文系统梳理了全球自愿碳市场发展面临的关键问题,对比分析了解决这些问题的主要可能措施建议及其优缺点,并结合我国自愿碳市场的发展现状,提出了建设我国高质量自愿碳市场的建议。
该论文系统性地整合了全球自愿碳市场发展的关键问题与解决方案,并紧密结合中国自愿碳市场(CCER)的建设需求,提出了具有前瞻性和操作性的高质量发展路径。它不仅全面梳理了环境完整性与可持续发展两大核心挑战,还深入对比了不同解决措施的优缺点,最终落脚于中国语境,从供给侧与需求侧双向出发,设计了兼顾国际接轨与中国特色的实践建议,体现了学术洞察与现实政策推动的有机结合。
论文部分内容如下:










全球自愿碳市场规模近年来迅速扩大,2023年碳信用签发量超2.86亿个,预计2030年市场规模可能达百亿甚至千亿美元级别。然而,市场发展伴随诸多问题:环境完整性方面,部分项目存在额外性不足,如Verra撤销的中国水稻种植项目;持久性风险凸显,美国Eddie Ranch项目因火灾导致减排量大幅逆转;泄漏问题使排放转移至项目边界外,如REDD+项目的毁林活动转移;重复计算则影响减排目标真实性。可持续发展层面,部分项目引发负面环境与社会影响,如柬埔寨REDD+项目剥夺土著居民土地,印度废物发电厂造成有毒排放。
针对这些问题,国际社会提出多种解决方案。额外性评估可采用标准化方法或技术白名单,简化流程并确保真实性;持久性问题通过缓冲储备法应对,要求项目留存部分信用弥补逆转损失;泄漏风险需从项目选址设计与系统层面折扣系数、资格标准结合解决;重复计算可通过核算规则、机制设计及追踪系统避免;可持续发展方面,黄金标准、VCS等机制已建立评估工具,《巴黎协定》第6.4条更推出强制性工具。
我国CCER体系作为全球自愿碳市场的重要组成,需从多方面提升质量。应完善额外性论证的动态白名单机制,根据技术发展调整项目类型;优化基于自然项目的缓冲储备制度,设置合理扣减比例;协调绿证与CCER避免重复计算,保障企业选择权;建立符合国情的可持续发展评估标准,纳入乡村振兴等指标;扩大碳移除项目覆盖并设置专属标签,吸引优质买家;推动CCER与国际市场联通,提升国际影响力,助力“双碳”目标与低碳“一带一路”建设。






