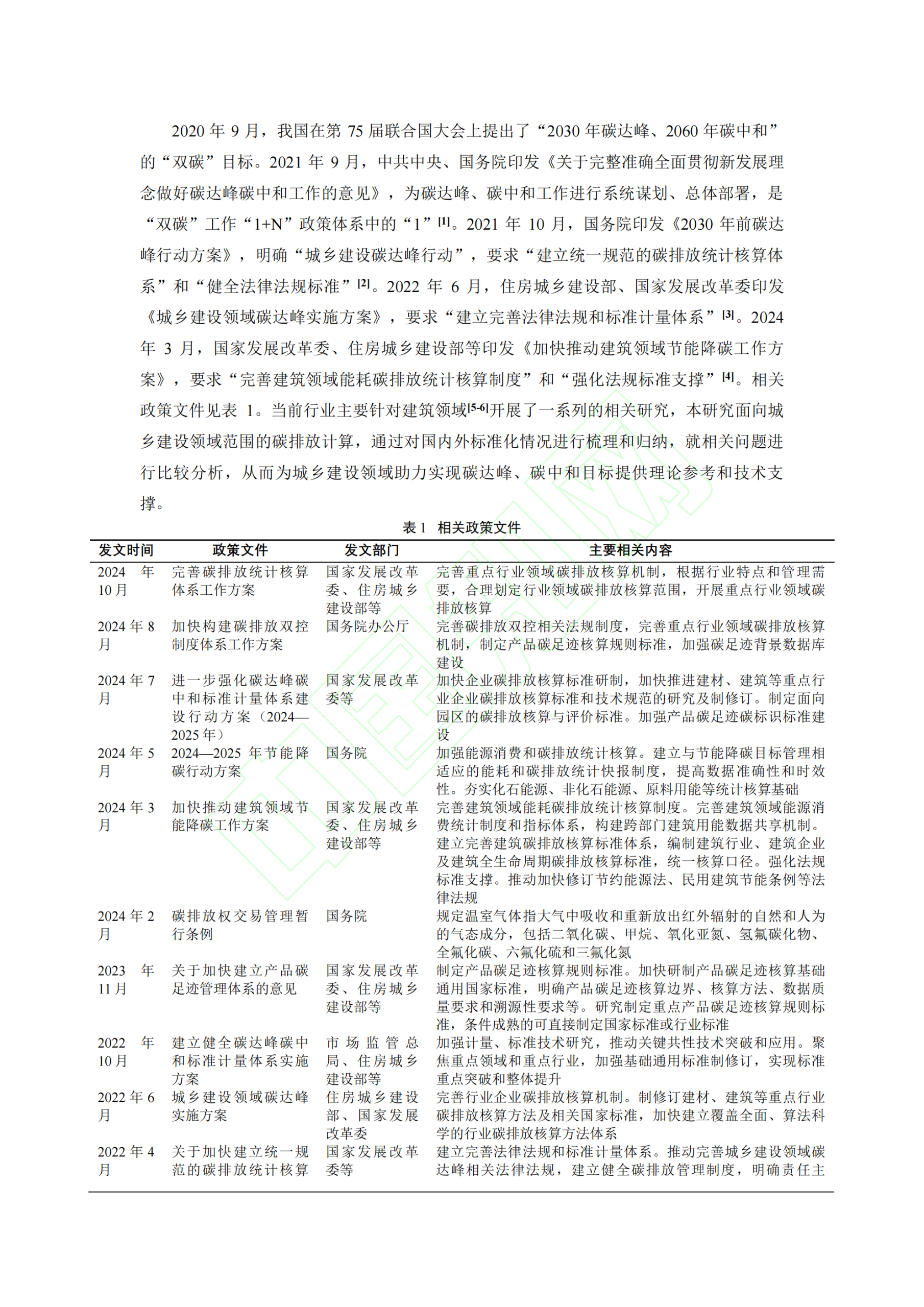
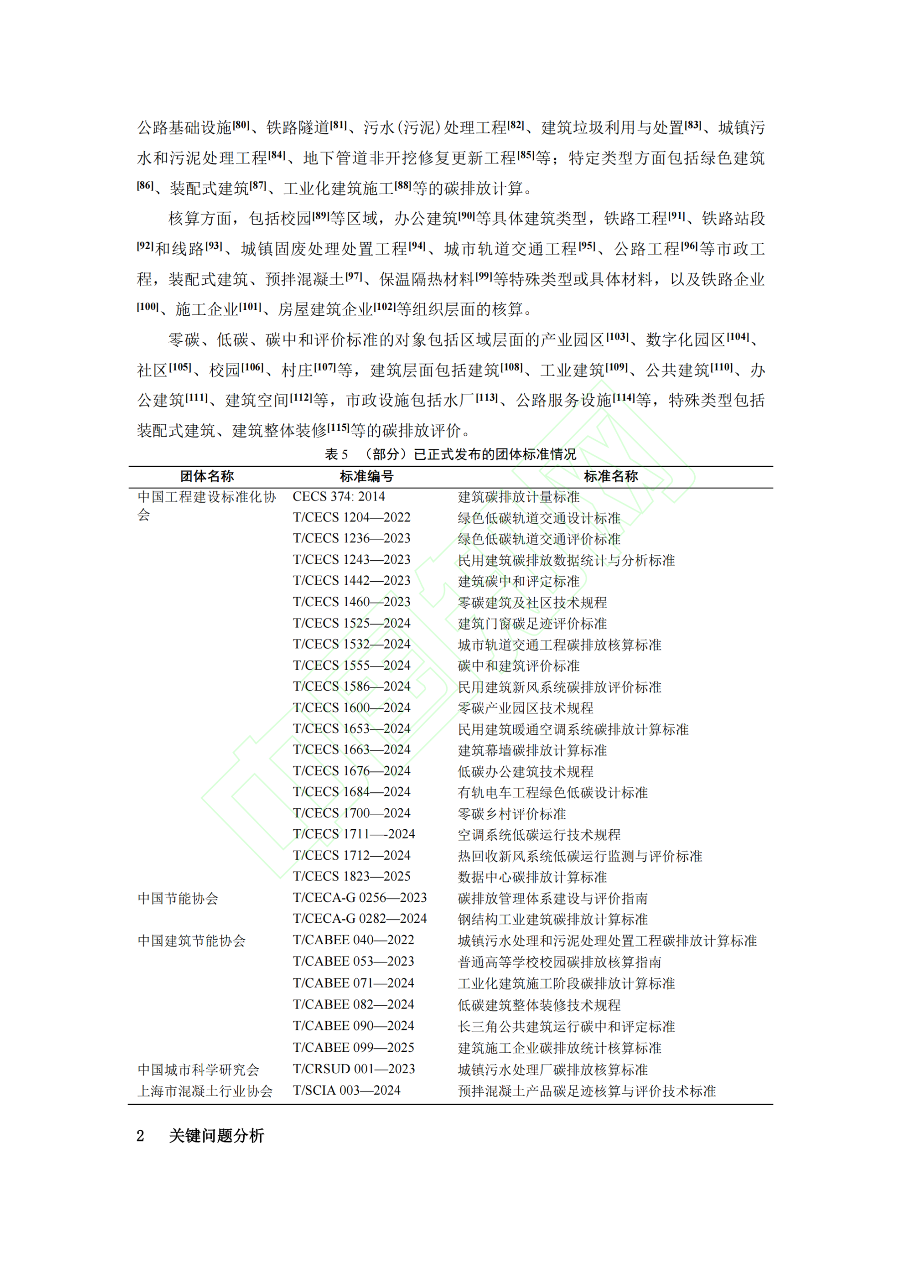
加快建立统一的建筑碳排放相关统计和核算制度。根据建筑碳排放特征,明确建筑领域的碳排放核算边界以及各类能源碳排放因子通用计算方法;统一建筑能源消费数据统计口径,满足不同领域对碳排放核算的数据需求;建立完善统计和核算制度。
——广东省建筑科学研究院副总工程师 周荃
实现“双碳”目标是一场广泛而深刻的经济社会系统性变革,城乡建设领域因其体量巨大、涉及范围广、与人民生活息息相关,已成为这场变革的关键战场。无论是拔地而起的新建楼宇,还是纵横交错的市政管网,抑或星罗棋布的乡村农房,其规划、建造、运行乃至拆除的全过程,都与能源消耗和碳排放紧密相连。因此,精准、科学地测算该领域的碳排放“家底”,是推动其绿色低碳转型、制定有效降碳策略不可或缺的基石。
然而,城乡建设领域的碳排放核算面临着独特的复杂性。它不仅仅关乎单栋建筑的能耗,更是一个涵盖区域规划、各类建筑、基础设施、材料生产、施工运营等多维度、多层次的庞大系统。对象类型从城市社区到产业园区,从公共建筑到线性工程,彼此交织,生命周期漫长,导致排放源识别、系统边界划定、数据归集方法难以统一。这种复杂性使得建立一套行业公认、科学透明且可横向比较的碳排放计算规则体系,成为一项极具挑战但又必须攻克的基础性工作。
当前,从国际倡议到国家行动,建立健全碳排放统计核算体系的要求已被反复强调。它如同“双碳”征程中的“度量衡”,没有统一、可靠的计量,就无法准确评估现状、设定合理目标、追踪进展成效。特别是在城乡建设这样产业链长、交叉环节多的领域,一套清晰、连贯、与国际接轨又符合国情的计算标准,将成为连接政策制定、技术创新、市场机制和行业实践的桥梁,为投资决策、性能评价、碳交易乃至区域碳预算提供坚实的数据支撑,其基础性、引领性作用日益凸显。
点击“下载”按键即可获取完整论文
城乡建设领域范围广、对象类型多、关系交叉复杂,给形成行业共识的碳排放计算标准体系带来一定的困难。本文从国际标准、国外标准和国内标准 3 个方面系统梳理了当前与城乡建设领域碳排放计算相关的标准化情况,就分析视角与框架、城乡建设领域的对象、碳排放及计算的类型与方法几个关键方面的相关问题进行了分析,对体系如何衔接、排放源范围划定及计算结果的表达进行了讨论,并提出了下一步完善计算标准体系、明确细分类型边界及提高数据质量的工作建议,为城乡建设领域碳排放计算相关工作提供理论参考。
论文系统性地构建了碳排放计算标准化的分析框架与问题视角,不同于以往研究多聚焦于单一对象,而是创新性地将区域与单体、建筑与市政、产品与服务、场所与实体等多重维度纳入统一考量,揭示了该领域因对象类型交织、系统边界模糊所带来的标准化特殊难题。论文并未停留在国内外标准的简单罗列,而是通过辨析“温室气体排放量”“碳排放责任”“碳足迹”等易混淆概念,厘清了计算中的核心分歧点,并创造性指出城乡建设项目的“实体”与“场所”双重属性,导致生命周期评价与领土边界法均无法完全适用,需发展针对性的计算逻辑。
此外,作者提出的关于标准体系内外衔接、排放源范围的主次划分、计算结果以分类清单而非简单累加呈现等讨论,均为构建清晰、可操作的标准化路径提供了新的思路与理论依据。整体上,论文的创新在于将碎片化的标准与实践置于一个整体性、辩证性的分析框架下,为城乡建设领域碳排放计算从“有标准”走向“体系化”提供了关键的理论支撑与问题解决导向。
该论文名称为《城乡建设领域碳排放计算标准化现状概述》,出自《暖通空调》期刊,由来自住建部、国家建筑绿色低碳技术创新中心、中国建筑科学院的多位专家共同撰写。
论文部分内容如下:










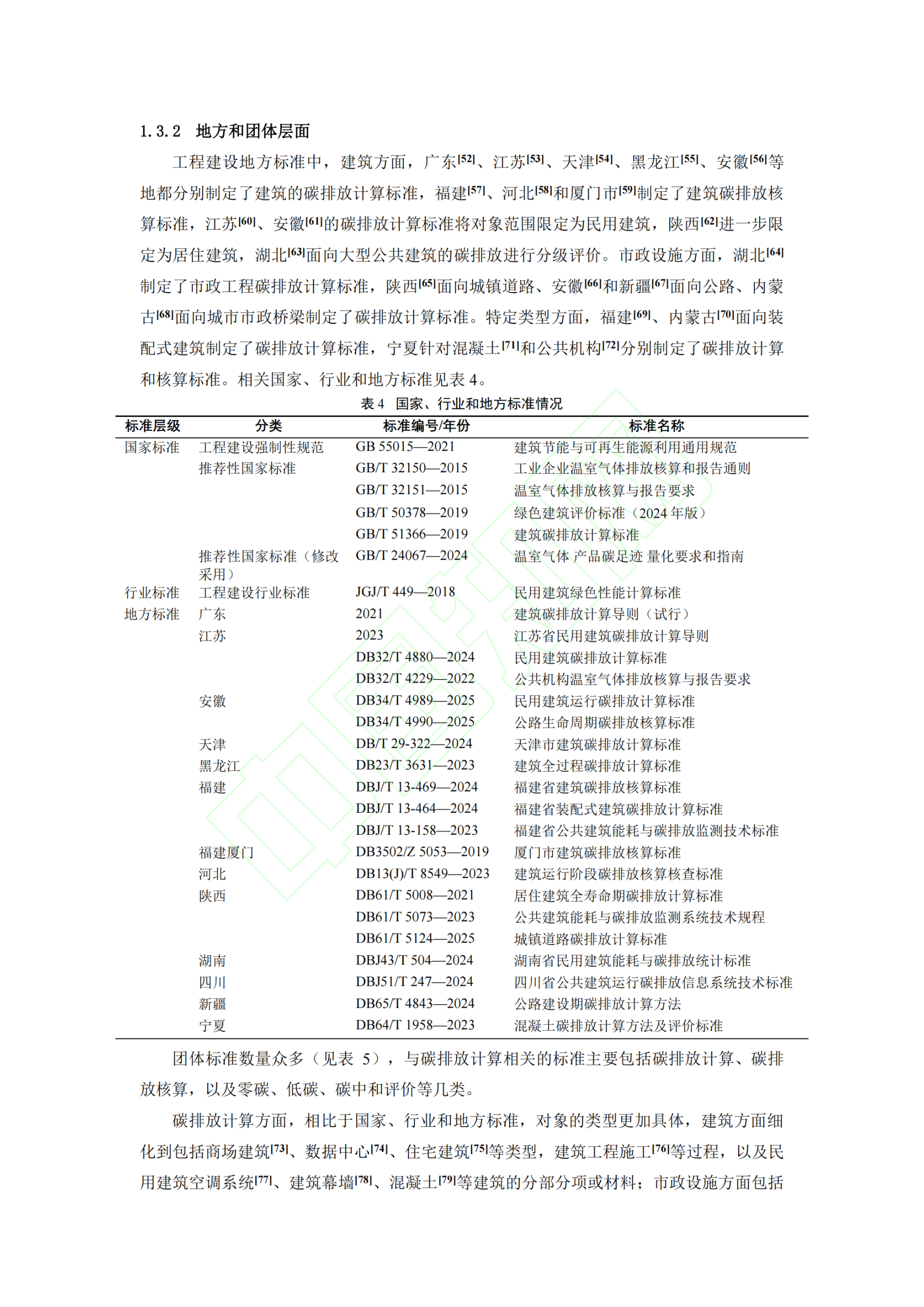
国际层面,政府间气候变化专门委员会(IPCC)发布的《2006年IPCC国家温室气体清单指南》及2019年修订版提出了核心的碳排放因子法,采用“基于领土边界”的核算原则;国际标准化组织(ISO)的环境管理、温室气体及建筑可持续性系列标准,如ISO 14040、ISO 14064、ISO 16745等,从生命周期评价、组织及项目层面提供了计算框架;世界资源研究所(WRI)和世界可持续工商理事会(WBCSD)的“温室气体核算体系”则较早明确了范围一、二、三的排放分类,为后续标准制定奠定基础。国外方面,北美、欧洲、亚太地区均形成了特色标准体系,如美国ASHRAE的净零碳建筑标准、欧盟EN系列的建筑环境性能计算方法、日本的温室气体排放报告令及新加坡的绿色建筑认证体系等。国内标准涵盖国家、行业、地方和团体层面,国家标准如GB/T 51366—2019《建筑碳排放计算标准》,地方标准如广东、江苏等地的建筑碳排放计算导则,团体标准则细化到商场建筑、数据中心等具体对象。
当前标准化工作面临多维度挑战。分析视角上,生命周期评价将建筑划分为材料、建造、使用、拆除等阶段,GHG protocol确立了设定边界、识别排放源等计算流程,IPCC清单指南则按对象类型分类核算。计算对象涵盖区域与单体、建筑与市政、产品与服务、场所与实体,其中建筑与市政基础设施在排放源和边界划定上存在差异,建筑以电力消耗间接排放为主,市政线性工程需合理划分空间边界。碳排放概念需区分温室气体排放量、责任及碳足迹,计算类型包括测算与核算,方法涉及排放因子法、实测法等,不同阶段适用不同方法。
为完善城乡建设领域碳排放计算体系,需统筹构建架构清晰的标准体系,做好与现有方法的衔接;深入细分对象类型边界,明确本体与生产服务碳排放的划分;提高数据质量,补充测算指标、完善计量体系及构建排放因子数据库。标准化工作为城乡建设领域节能降碳提供理论参考,助力实现“双碳”目标。






