当今世界,人类社会的可持续发展正面临着一系列深刻而交织的挑战。水资源短缺、能源需求激增与气候变化加剧,已不再是孤立存在的议题,它们如同紧密咬合的齿轮,牵一发而动全身。全球范围内,水资源分布不均与日益增长的能源生产需求之间的矛盾日益凸显,而传统的能源结构又直接推高了温室气体排放,加剧了气候变暖,进而反过来影响全球水循环与可用水资源。这种复杂的链式反应,构成了一个关乎环境安全、经济稳定与社会未来的系统性难题。
具体到中国,这一挑战的严峻性尤为突出。我国以相对有限的水资源,支撑了全球最大规模的能源消费和工业生产体系,资源禀赋与空间分布的严重错配使得矛盾在局部地区高度集中。北方能源富集区的水资源承载力不足,而南方丰水地区的能源结构优化与效率提升仍有空间。在“双碳”目标的宏伟蓝图下,如何统筹水资源刚性约束、能源安全供应与碳减排路径,成为一项必须破解的多目标协同治理课题,其复杂程度远超单一领域的政策调整。
因此,深入理解水资源、能源与碳排放三者之间内在的、多层次的耦合机制与反馈关系,已成为寻求系统性解决方案的基石。这要求我们超越传统的单一学科或部门视角,从自然生态过程到社会经济活动,从宏观战略布局到微观技术效率,进行全链条、多尺度的审视。唯有厘清这些复杂关系的内在逻辑与相互作用,才能为制定协同增效的政策、推动技术创新和优化资源配置提供坚实的科学依据,从而在保障发展需求的同时,迈向人与自然和谐共生的未来。
我发现了一篇论文,系统梳理了水资源、能源和碳复杂关系的研究进展,总结了其发展历程、研究内容与存在问题,并提出了未来的发展启示。
点击顶部“立即购买”,支付积分,刷新后即可看到隐藏区域下载地址
这篇论文题为《水资源、能源和碳复杂关系研究进展及发展启示》,发表于《水资源保护》期刊,由来自水电规划设计总院、郑州大学、水电科学研究院的多名科研人员共同撰写。
论文编写团队运用Citespace文献可视化软件梳理2010年至2024年有关文献,采用定量及定性方法归纳研究进展,并提出存在问题及发展启示。结果表明:
(1)定量方面,发文态势呈现“萌芽-探索-发展”三个阶段;研究热点国内外各有侧重,国际聚焦机制与方法研究,国内侧重矛盾区、典型区政策落地研究。
(2)定性方面,已有研究内容主要涵盖自然-社会系统、时间-空间维度、宏观-微观尺度、内部-外部层级,解析现阶段多系统、多维度、多尺度和多层级等综合研究,旨在揭示水-能-碳复杂关系机制、解析动态时空规律、跨尺度联动及层级交互作用机制。
(3)未来亟需加强机理研究,融合多学科方法构建定量评估体系与全链条调控框架,以支撑实现多目标协同发展。
论文进一步指出了当前研究存在的诸多问题。例如自然系统与社会系统研究相对割裂,宏观尺度上面临资源错配与协同不足的困境,微观尺度则存在社会水循环各环节能效偏低的问题。同时内部要素传递机制不清,外部又受到气候变化与政策协同不足等不确定性风险的制约。整体而言,研究缺乏全链条整合,理论体系尚未统一且学科壁垒突出。
这篇论文的创新之处主要体现在对现有研究的系统整合与分析视角上。论文创新性地采用了定量文献计量与定性内容归纳相结合的综合分析方法,从而更全面地勾勒出该领域的发展脉络。研究特别关注并对比了中外研究热点的差异,突出了中国在矛盾典型区政策应用研究方面的特色。此外,论文明确提出了构建融合多学科的全链条研究框架这一未来方向,强调需衔接自然与社会系统,贯通宏观与微观尺度,并统筹内外驱动要素,以突破当前研究的碎片化局限,为实现多目标协同发展提供系统性科学支撑。
论文部分内容如下:







定量研究显示,水-能-碳复杂关系研究的发文态势清晰呈现“萌芽-探索-发展”三个阶段:2010至2016年为萌芽阶段,年均发文量不足10篇,研究多聚焦自然系统碳-水通量;2016至2020年进入探索阶段,年均发文量增至约20篇,研究逐步转向三者关系的内涵解析与政策探讨;2020至2024年为发展阶段,年均发文量超50篇,随着“双碳”目标等政策推进,协同治理研究进入活跃期。研究热点方面,国际研究侧重机制与方法创新,如流域尺度耦合机制、投入产出模型与通量观测技术;国内研究则以矛盾区域和典型区为重点,聚焦政策落地实践,如东北三省和黄河流域的资源失衡治理与协同路径探索。
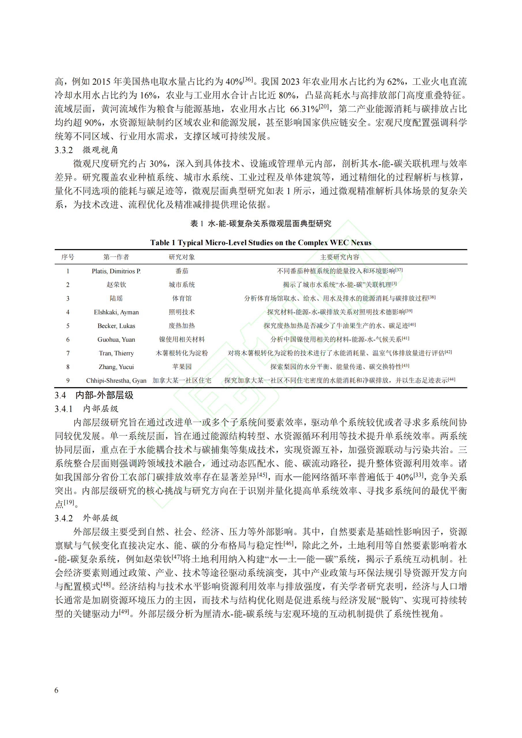
定性分析表明,现有研究内容已形成多维度、多尺度的综合框架。从系统维度看,涵盖自然系统与社会系统,自然系统聚焦陆地生态系统碳水耦合及内陆水体碳排放,社会系统则围绕城市水-能关联及政策影响展开;从时空维度看,既通过历史数据分析现状机制,也借助模型预测未来趋势;从尺度维度看,宏观层面关注国家、流域的资源配置,微观层面深入技术、设施的效率解析;从层级维度看,既探讨内部子系统的要素传递,也分析外部自然、社会经济要素的驱动作用,共同构成了对水-能-碳复杂关系的全面解析。
该研究通过整合定量与定性分析,不仅厘清了水-能-碳关系的发展历程与研究现状,更为揭示现存问题、指引未来方向提供了重要依据。论文研究表明,未来需进一步加强机理研究,融合多学科方法构建定量评估体系与全链条调控框架,以支撑多目标协同发展,为实现水资源优化配置、能源转型与碳减排目标提供科学支撑。





