在全球应对气候变化的紧迫议程与中国“双碳”目标深入推进的背景下,制造业的绿色低碳转型已成为关乎发展质量与可持续性的核心议题。作为国民经济的重要支柱,制造业在支撑经济增长的同时也面临着巨大的减排压力,其碳排放占全国总量的比重超过六成,这意味着制造业的转型路径直接关系到整体碳达峰、碳中和进程的成效。当前,我们正处在新一轮科技革命与产业变革的交汇点,以人工智能为代表的新兴技术不仅重塑着生产方式和效率,也为破解经济增长与环境保护之间的两难困境提供了新的可能性。将人工智能深度融入制造业体系,不仅是技术升级的必然选择,更是驱动产业向高端化、智能化、绿色化演进的关键力量,其潜在影响已超越单纯的生产率提升,而深入到能源结构、要素配置与系统优化的深层维度。
人工智能与碳排放之间的关系并非简单的线性促进或抑制,而是一个充满复杂性与动态性的过程。在技术应用的初期,基础设施的大规模建设、高能耗的模型训练以及设备更替带来的链式碳成本,可能会在短期内推高碳排放水平,甚至产生“回弹效应”——即效率提升所节约的能源可能被扩大化的生产与消费所抵消。然而,从长远来看,人工智能通过对制造全生命周期的渗透与赋能,能够在工艺优化、能源调度、物流协同、循环利用等环节持续释放减排潜力。这种短期阵痛与长期收益并存的特性,提示我们需要以更系统、更辩证的视角来审视技术介入的节奏与路径,避免因片面追求智能化而忽视其伴随的碳足迹,也需警惕因短期成本而低估其长期的转型价值。
从政策与实践层面来看,推动人工智能与制造业低碳转型的有效结合,需要兼顾技术逻辑与区域差异。不同城市在资源禀赋、产业基础、区位条件与行政能力上各不相同,这意味着人工智能的减排效应可能存在显著的异质性。例如,在基础设施完善、创新要素集聚的中心城市,人工智能可能更快跨越初期的高碳阶段,加速释放绿色效益;而在资源依赖较强或技术基础相对薄弱的地区,则需要更有针对性的引导与扶持,以降低转型门槛、规避路径锁定。同时,环境规制政策的设计也至关重要,市场激励型工具往往能更快激发企业采用绿色技术的主动性,而命令控制型规制则可能在长期形成更稳定的倒逼机制。因此,因地制宜、分阶段施策,促进技术、要素与制度的协同,将是实现制造业智能化与绿色化双轮驱动的重要前提。
我发现了一篇论文,基于2000—2022年中国298个地级市数据,从要素视角实证分析了人工智能对制造业碳排放的影响。
点击顶部“立即购买”,支付积分,刷新后即可看到隐藏区域下载地址
这篇论文题为《人工智能如何影响制造业碳排放?——来自中国城市的经验证据》,发表于《研究与发展管理》期刊,由哈尔滨工业大学刘畅、生世玉、赵泽斌三人共同撰写。
论文基于2000-2022年中国298个城市的数据,系统研究了人工智能对制造业碳排放的倒U形非线性影响、三条作用机制、城市异质性以及环境规制的调节作用。结果表明:
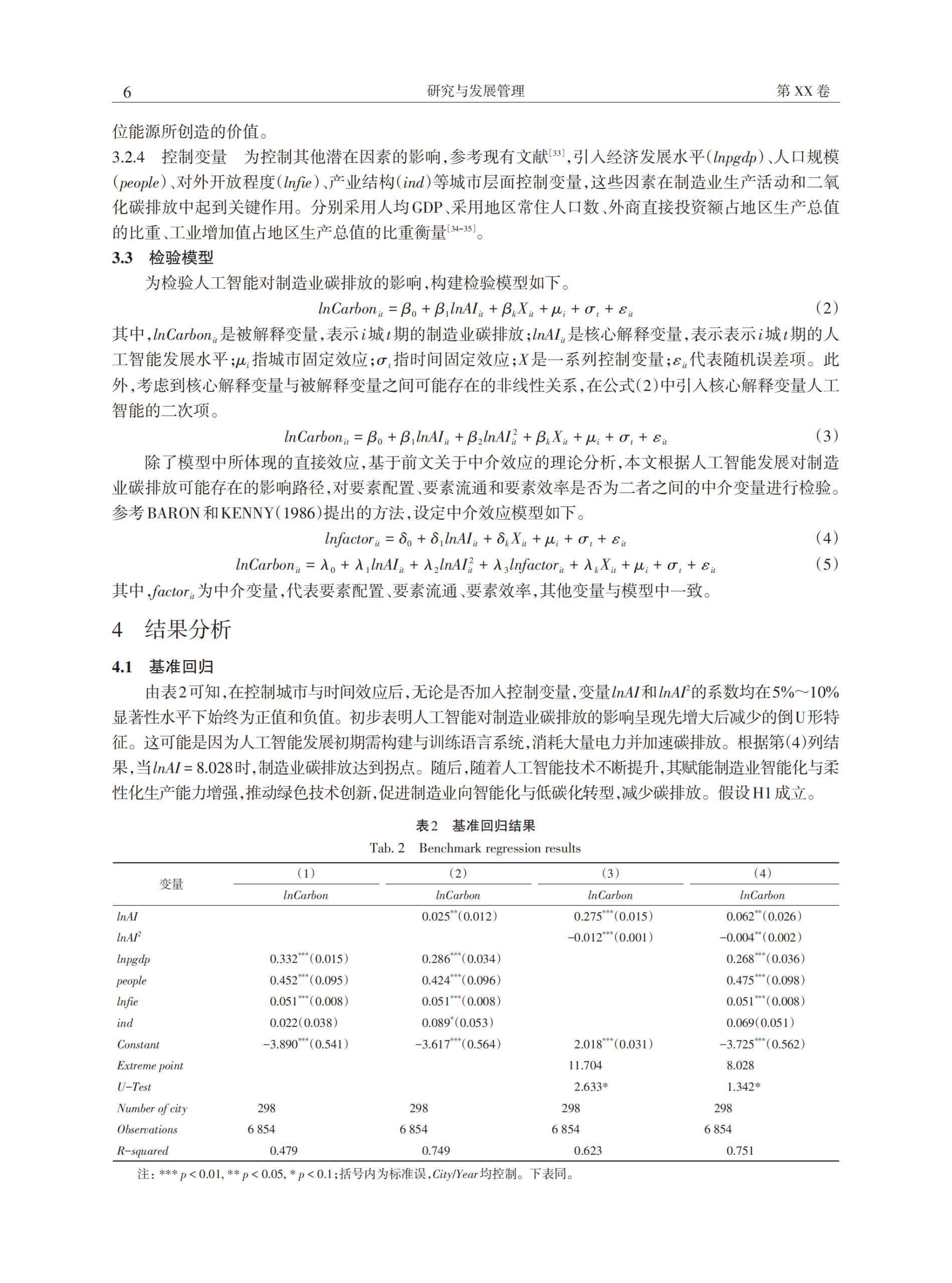
人工智能与制造业碳排放之间存在显著的倒U形关系,即短期内人工智能可能加剧碳排放,而长期则呈现抑制效应,这一过程主要通过要素配置、要素流通与要素效率三条路径实现。异质性分析显示,人工智能对制造业碳排放的影响因城市地理区位、资源禀赋和行政等级的不同而存在显著差异。环境规制在人工智能与制造业碳排放倒U形关系中起到显著调节作用,其中市场激励型相较于命令控制型更为显著,加快了人工智能影响制造业碳排放拐点的到来。研究结论揭示了人工智能对制造业碳排放的影响及内在机制,为各地区因地制宜推进制造业智能化与绿色化转型提供了理论依据与政策启示。
这篇论文区别于现有文献多关注人工智能的线性经济效益或宏观减排效应,而是聚焦制造业领域,揭示了人工智能对碳排放的非线性影响,并基于要素视角系统构建了“要素配置—要素流通—要素效率”的中介机制框架,拓展了对其环境效应的理论解释。同时,研究还从地理区位、资源禀赋和行政等级等方面识别了影响的异质性,并比较了命令控制型与市场激励型环境规制的调节作用差异,为差异化政策制定提供了依据,响应了“双碳”目标下制造业智能化与绿色化协同发展的现实需求。
论文部分内容如下:







研究发现,短期内,人工智能可能因基础设施建设、高算力能耗及设备更替等因素加剧碳排放;但长期来看,随着技术应用深化,其通过优化要素配置、加速要素流通和提升要素效率,逐渐展现出减排效应。这一过程中,资本劳动比提升、能源结构绿色转型、存货周转率提高、市场分割弱化以及能源效率优化等机制共同发挥作用。
研究还揭示了显著的区域异质性。从地理区位看,人工智能对东部和西部地区城市的制造业碳排放均呈倒U形影响,且西部地区拐点出现更早;资源禀赋方面,非资源型城市较资源型城市能更快触发减排效应;行政等级上,中心城市凭借资源集聚优势,人工智能减排拐点低于非中心城市。这些差异表明,人工智能的减排潜力释放与城市自身条件密切相关。
环境规制在这一关系中扮演重要调节角色。市场激励型环境规制通过降低应用成本,显著加快了人工智能影响制造业碳排放拐点的到来;命令控制型环境规制则通过提高技术应用门槛,形成长期倒逼机制。研究结论为各地区制定差异化政策提供了依据,强调需结合城市发展阶段和资源禀赋,推动人工智能与制造业绿色转型的深度融合。






没有回复内容